极简导航
本机IP
记事本
AI导航
AI对话
排行榜
极简导航
blog
收录投稿
在线工具
本机IP
高清壁纸
记事本
2FA验证器
计算器
文本对比
键盘测试
随机数生成
条形码生成
数字大小写
科学计算器
阿里云优惠券
更多小工具
未登录
登录后即可体验更多功能
登录
注册
找回密码
AI导航
AI对话
排行榜
极简导航
blog
收录投稿
在线工具
本机IP
高清壁纸
记事本
2FA验证器
计算器
文本对比
键盘测试
随机数生成
条形码生成
数字大小写
科学计算器
阿里云优惠券
更多小工具
未登录
登录后即可体验更多功能
登录
注册
找回密码
首页
•
内容分享
•
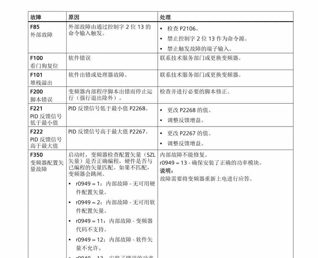
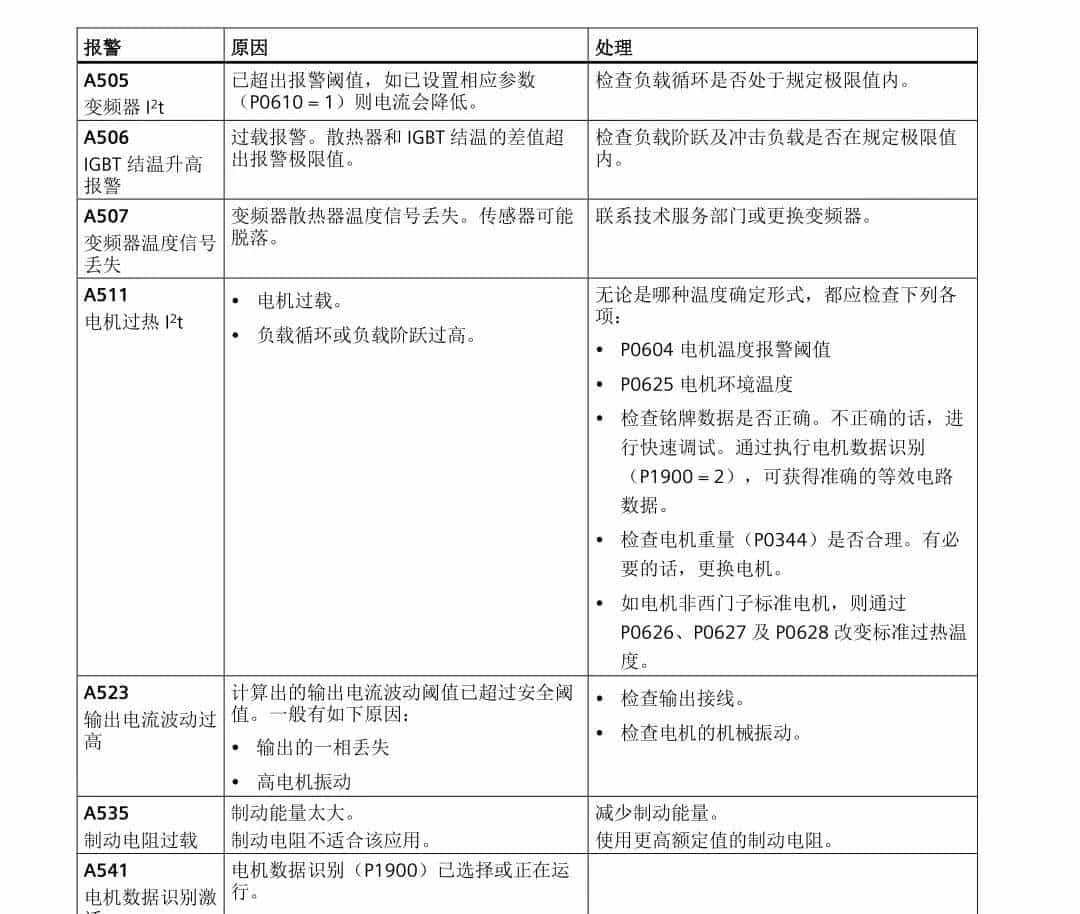
西门子变频器报警故障代码速查
西门子变频器报警故障代码速查
内容分享
2小时前发布
0
6
0
内容分享
©
版权声明
文章版权归作者所有,未经允许请勿转载。
上一篇
Spring Boot整合Zookeeper分布式锁:原理、实战与避坑指南
下一篇
联播观察丨ECHO还能这样被定义
相关文章
4 种 MySQL 同步 ES 方案,yyds!
内容分享
2周前
8
1
0
18.华为OD-特殊的加密算法详解与Java实现(2024年OD D卷)
内容分享
2周前
0
1
0
新
四级冲刺|Day 6正道沧桑搞定选词填空的不二法门
内容分享
5小时前
0
0
0
拍前舌尖上的中国,拍后今日说法,挖耳勺也能拍“大片”了
内容分享
1周前
0
3
0
6 条评论
淘小铺内测卡位
读者
字太小了
10小时前
无记录
回复
TACAT橘猫量贩
读者
谢谢好友分享
10小时前
无记录
回复
唐国强
读者
受益良多🌹
10小时前
无记录
回复
舒馨
读者
感谢你的,比心。
10小时前
无记录
回复
禅喜空间
读者
代码含义要记牢
10小时前
无记录
回复
糖糖
读者
收藏了,感谢分享
10小时前
无记录
回复
读者
1
0
0
0
西门子变频器报警故障代码速查
热门网站
日榜
周榜
月榜
猎聘
猎聘是专业高效的招聘求职平台,为求职者提供海量高薪职位,在线沟通,快速反馈!为企业招聘方提供免费招人服务,优质人才,精准推荐,招人找工作就用猎聘聊!
Mixkit
Mixkit 专为视频创作者、编辑师和内容制作人设计,提供高质量的免版权视频、音乐、音效和视频模板
Nonscandinavia
Nonscandinavia 是一个由哥伦比亚大学建筑学院(GSAPP)学生发起的开源项目
Fffuel
图案生成工具
Objaverse
Objaverse 1.0 is a Massive Dataset of 800K+ Annotated 3D Objects
Agency Reporting Tool for Faster Insights
Two Minute Reports is the leading agency reporting platform for marketing analytics in Google Sheets and Looker Studio — perfect for marketing agencies.
查看完整榜单
热门文章
日榜
周榜
月榜
海康ntp怎么设置?
10个月前
7
年轻人的“毛孩子”依赖症,背后藏着什么?
2周前
1
Linux执行shell脚本办法
2周前
2
USB FORMAT 7.0 (x64) USB格式化工具
1周前
1
华为诺亚&港中文发布SCOPE:Prompt自我进化,让HLE成功率翻倍
1周前
1
花旗大幅上调胜宏目标价至447元:AI-PCB超级周期加速,供需紧张将持续至2026年后
1周前
2
查看完整榜单
标签云
网址
网址
文章
软件
书籍
字太小了
谢谢好友分享
受益良多🌹
感谢你的,比心。
代码含义要记牢
收藏了,感谢分享