这是稚晖君亲自写的开源资料!
下方超长超详细教程预警!!
全文导航:项目简介、项目原理说明、硬件说明、软件说明
项目简介
瀚文智能键盘是一把我为自己设计的——多功能、模块化机械键盘。

键盘使用模块化设计。
左侧的多功能场景交互模块可以替换成各种自定义组件。

- 左侧模块默认使用的是电子墨水屏以及FOC力反馈旋钮的Dynamic组件;
- 键盘使用自己开发的基于ARM Cortex-M芯片的键盘固件以及模块固件;
- 键盘本体使用移位寄存器方式实现优化的按键扫描电路;
模块以及键盘本体可以单独使用,也可以通过串口协议进行相互通信和调用。
稚晖君是将资料完全开源的,我也将文章完全转载了。
不过完整的代码等附件资料还是无法上传,有需要可发【822】获取完整资料,我设置了关键词回复。
项目原理说明

1、文件说明
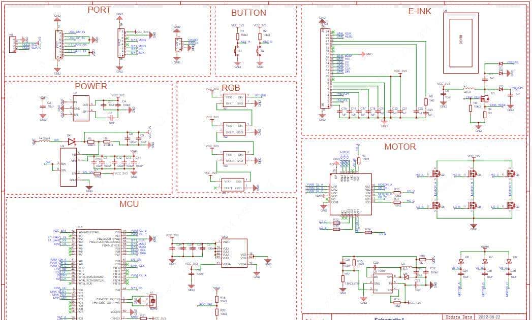
一共有如下十块板子:
①HelloWord-Keyboard
主键盘的PCB,控制器为STM32F103,可以配合底座单独使用,提供常规按键输入功能,带全按键独立RGB灯。



②HelloWord-Ctrl
左侧Dynamic组件的PCB,控制器为STM32F405,可以配合底座单独使用,提供FOC力反馈旋钮、电子墨水屏显示、OLED显示、RGB灯等功能。

③HelloWord-Connector
主键盘用于连接底座的触点PCB,通过FFC排线与键盘PCB连接。

④HelloWord-Connector-Ctrl
Dynamic组件用于连接底座的触点PCB,通过FFC排线与Dynamic组件PCB连接。

⑤HelloWord-Encoder
磁编码器PCB,用于对无刷电机进行位置反馈,需要配合一个径向充磁的永磁铁工作。

⑥HelloWord-Hub1
底座上扩展出的两个额外USB-A接口转接PCB,通过FFC排线和TypeC接口板连接。

⑦HelloWord-Hub2
底座上扩展出的两个额外USB-A接口的母座PCB,预留的是USB3.0母座和引脚,但是目前只使用到了2.0接口,未来可以升级到USB3.0的HUB。

⑧HelloWord-TypeC
底座上用于连接电脑的TypeC接口PCB,板载了电源充电管理芯片,以及USB-HUB芯片,通过FFC排线连接其余模块。

⑨HelloWord-OLED
Dynamic组件上OLED屏幕的最小驱动电路以及转接板。

⑩HelloWord-TouchBar
可选的电容触摸条模块PCB,使用6按键电容触摸芯片组成一个线性感应阵列,通过FFC排线和主键盘PCB连接。

2、Firmware
Firmware中提供了上面所有板子的固件源码,以及预编译好的bin固件。
可以直接烧录,主要包含以下两个工程:
①HelloWord-Keyboard-fw
主键盘的固件,主要是实现了
- 基于硬件SPI和移位寄存器的高速按键扫描
- 基于硬件SPI&DMA的总线式RGB灯控制
- HID高速设备键盘枚举&报文协议实现
- 非易失存储配置
- 多层按键映射等功能
②HelloWord-Dynamic-fw
Dynamic组件的固件,主要实现了
- 基于FOC的电机控制代码
- 可配置触感封装类
- 电子墨水屏驱动
- OLED驱动
- USB全速复合设备枚举和通信协议
- RGB灯控制等功能
工程都是基于STM32HAL实现的。所以提供了对应的.ioc文件,可以自行用STM32CubeMX打开,生成对应的keil或者STM32IDE工程文件。
当然也可以像我一样,用CLion或者STM32CubeIDE进行编译和下载。
_Release文件夹里是预编译好的bin文件,可以用 ST-Link Utillity 或者STM32CubeProgrammer之类的软件直接下载到芯片。
3、Software
Software中提供了一些用于和键盘交互的电脑端上位机软件。
包括视频里演示的傻瓜化修改墨水屏图片的上位机软件,以及后续会逐步补充用于修改键位的图形化软件给模块添加APP的应用商店软件。
这些还在开发中。
4、Tools
Tools主要是提供一些三方的工具软件,列如
- STM32 ST-LINK Utility
- 用于安装驱动的 zadig 等等
5、3D Model
文件夹里是键盘用到的所有结构件的3D模型文件,可以用于3D打印。
6、Docs
相关的参考文件,包括芯片的Datasheet等。
硬件架构说明
1、关于结构设计?
瀚文的结构包括三大部分:
- 扩展坞底座
- 键盘输入模块
- 可替换的多功能交互模块
键盘输入模块和可替换的多功能交互模块,通过若干接触式触点连接,在所述扩展坞底座顶部:

键盘本体也是一个标准的客制化键盘层叠结构设计。
包含减震棉、PCBA、定位板、轴下垫等:

键盘的结构设计主要是Xikii根据S98修改而来,为75键布局,有其他布局需要的同学可以自行修改PCB和固件适配。
关于视频中展示的结构件,由于是Xikii的方案所以我也不好擅自把源文件放出,而且原始版本结构是用于CNC机加工的,成本会比较高。
所以我也让Xikii帮忙设计一套简化版可用于3D的结构件,并开源出来放到仓库。
2、关于芯片选型?
键盘主控选用的芯片是STM32F103CBT6,实际上C8T6也可以,不过思考到未来固件功能的扩展性,Flash大一倍的CBT6性价比更高。

①固件
这块由于我固件基本都是使用HAL库实现的,因此实际上也可以把主控替换成STM32系列的任何一款芯片。只需要芯片有:
- 2个SPI硬件接口分别用于按键扫描以及RGB灯驱动
- 以及一个全速USB接口即可。
②Dynamic组件
Dynamic组件主控的STM32F4,这个是由于我手边这款芯片比较多,理论上可以替换为性价比更高的F1系列的,只要芯片具备:
- 一个高级定时器用于PWM生成
- 2个硬件SPI接口用于编码器和电子墨水屏通信
- 一个I2C接口用于OLED驱动
- 以及一个全速USB接口即可。
③磁编码器芯片
电机的磁编码器芯片我是使用AS5047P,也是一款很常用性能很好的磁编码芯片,不过成本略高。
我只是由于手边有所以选了这款,也是可以修改为其他更便宜的型号的列如MT6816等,当然也需要修改固件驱动代码。
④寄存器芯片
按键扫描用的移位寄存器使用的74HC165,国产芯片零售的话大致0.5元一片,一片可以驱动8个按键,按照你自己需要的按键数目修改串联的寄存器芯片即可。
进口的165列如TI原装的要比国产贵一些,性能也会稍微好点,不过由于本项目中按键扫描频率4MHz已经完全够用了,因此哪怕国产的16MHz芯片也绰绰有余了。
⑤电容触摸板
电容触摸板使用的是一个6通道电容触摸按键芯片XW06A实现的,这个对于PCB感应盘的设计有必定要求,仓库已经提供了设计好的PCB。

对于该芯片的读取方式,实则和普通按键没有区别,所以本方案中也是使用74HC165进行扫描读取的。
⑥电机FOC驱动电路
电机FOC驱动电路完全是从我的Ctrl驱动器中移植过来的,使用FD8288Q作为栅极驱动器,无需电流传感器。
3、关于烧录方式?
使用JLink、STLink之类的调试器烧录,我在PCB和外壳上都预留了SWD调试口。
对于没有硬件开发经验的同学,我晚点也会放出一个Bootloader,可以直接通过USB口进行固件升级。
4、关于电机选型?

我使用的是一个2204的二手电机,不过这一款电机目前好像不太好买,大家可以选取类似尺寸的无刷电机替换,参数方面需要KV值低一些,最好200左右。
电机需要手动在转子上安装一个径向充磁的永磁体用于编码器定位,不同型号的电机需要对FOC参数进行一些调整。

软件架构说明
1、关于键盘固件的按键映射方式?
为了充分发挥视频中提到的移位寄存器扫描方案的优势,固件代码中将PCB Layout走线和按键扫描顺序解耦,通过软件进行重映射。
也就是说PCB中按键的连接可以是任意的,走完线之后可以在hw_keyboard.h文件中的keyMap[KEYMAP_NUM][IO_NUMBER]中指定映射方式。
①二维数组
这是一个二维数组,代表有KEYMAP_NUM层键位映射,每一层有IO_NUMBER个按键(也就是你的键盘按键数目);
- 其中第0层是特殊的,负责映射PCB按键的随机布局到键盘标准按键布局
- 后续的1、2、3、4…层都是自定义的,负责映射标准按键布局到任意布局
②举个例子
思考原理图中箭头指的那个按键,这个按键可以在PCB的任意位置。
但是我们可以看到,它是从左到右(按74HC165的连接顺序,也即移位扫描顺序)的第10颗,因此它的编号为9(从0开始算)。

如果我们在实际的PCB板上把它放在了右边Alt的位置,那么参考在下图代码红色框中的第1层映射(也就是标准布局)中的RIGHT_ALT的序号是76。
那么在第0层映射的76号变量就填入9(蓝色框)。
这样依次把你PCB上所有按键都填入0层映射,就得到了一个映射好的标准键盘了。
后续2、3、4、5…层需要怎么映射就随意修改添加即可,也不需要再使用数字编号,而是可以直接用枚举的按键名称很方便。
③修改键盘配列
所以对于想修改键盘配列的人,只需要在原理图上添加或删减几个串联的74HC165,然后PCB随意走线,再将代码中0层映射删减或增加一些数字即可。
- 列如在下面的例子中我的键盘是83键的
- 后面几层的修改就以此类推了
代码中通过keyboard.Remap函数来映射不同层,列如keyboard.Remap(2)这一句是使用第2层映射。

2、关于键盘固件的滤波方法?

固件中使用了每个按键独立的滤波,但是是以一种超级高效的方式来实现的。
毕竟1KHz的报文,每个报文期间至少扫描两次按键,意味着每秒钟需要进行 1000*2*[按键数目] 次数的滤波。
①基本原理
按键抖动的缘由是按下后会在高低电平之间反复横跳。
这个稳定时间一般是几十us。
注意是电平稳定时间,不是按键触发时间,后者是由于按键簧片接触时间的不确定性导致的,可能长达数ms。
②四种滤波方法
在QMK的
qmk_firmware/feature_debounce_type文档中。
描述了其使用的几种滤波方法,分为
- Eager
- Defer
- 对称
- 非对称等
默认是使用对称延迟全局滤波。
也就是说,是对所有按键进行同等的滤波,等所有的按键都稳定了不再变化,再提交扫描数据。
与之对应的是激进滤波方法。
也就是说一旦检测到按键变化就提交数据,但是在这之后的N毫秒时间内不再响应任何按键。
也就避免了把不断抖动的按键提交上去。
这种方法触发延迟低,但是对噪声很敏感,容易误触发。
③对称延迟独立滤波
我在瀚文的固件中使用的是对称延迟独立“滤波”。
也就是对每个按键进行两次检测。
如果第一次检测到了按键变化,那么相隔N微秒。
这个参数可以配置,大于按键典型抖动时间即可。
再检测一次,如果两次检测结果一致,那么判断按键被按下,此时可以确保按键发生了变化,且不会重复触发按键,兼顾延迟和稳定性。

3、关于键盘固件的HID描述符?
这个可以直接参考源码的usbd_customhid.c文件。
我配置了两个ReportID:
- ID-0是上报键位扫描数据的(全键无冲)
- ID-1是预留用于后续跟上位机改键软件通信用的
4、关于RGB的控制?
代码中使用的是单总线的ws2812b系列灯珠。
一根线就可以串联一大堆RGB,而且代码中实现了SPI-DMA模拟时序,得到了超高的刷新率。
目前代码里只写了一个demo灯效(超级简单就是轮询色彩)。
自己添加额外的灯效的话,通过keyboard.SetRgbBuffer函数设置RGB值,然后SyncLights把数据发送给LED即可:
while (true)
{
/*---- This is a demo RGB effect ----*/
static uint32_t t = 1;
static bool fadeDir = true;
fadeDir ? t++ : t--;
if (t > 250) fadeDir = false;
else if (t < 1) fadeDir = true;
for (uint8_t i = 0; i < HWKeyboard::LED_NUMBER; i++)
keyboard.SetRgbBuffer(i, HWKeyboard::Color_t{(uint8_t) t, 50, 0});
/*-----------------------------------*/
// Send RGB buffers to LEDs
keyboard.SyncLights();
}
看到这里的朋友们!你们太棒啦~
如果你喜爱这篇文章的话
欢迎点赞、关注、转发~
我会更新更多优质开源工程!





![[C++探索之旅] 第一部分第十一课:小练习,猜单词 - 鹿快](https://img.lukuai.com/blogimg/20251015/da217e2245754101b3d2ef80869e9de2.jpg)










- 最新
- 最热
只看作者