什么是串口通信?


常见的串口通信一般是指异步串行通信。
与串行通信相对的是并行通信。数据传输一般都是以字节传输的,一个字节8个位。拿一个并行通信举例来说,也就是会有8根线,每一根线代表一个位。一次传输就可以传一个字节,而串口通信,就是传数据只有一根线传输,一次只能传一个位,要传一个字节就需要传8次。
异步串口通信:就只需要一根线就可以发送数据了。

串口通信主要为分232,485,422 通信三种方式。
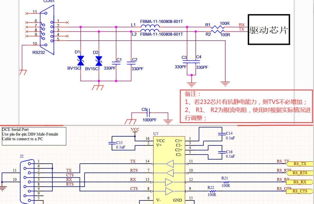
RS232 接口标准设计电路
232 通信主要是由RX,TX,GND三根线组成。RX与TX,TX接RX,GND接GND。这样还是比较好理解吧。由于发送和接收分别是由不同的线处理的,也就是能同时发送数据和接收数据,这就是所谓的全双工。



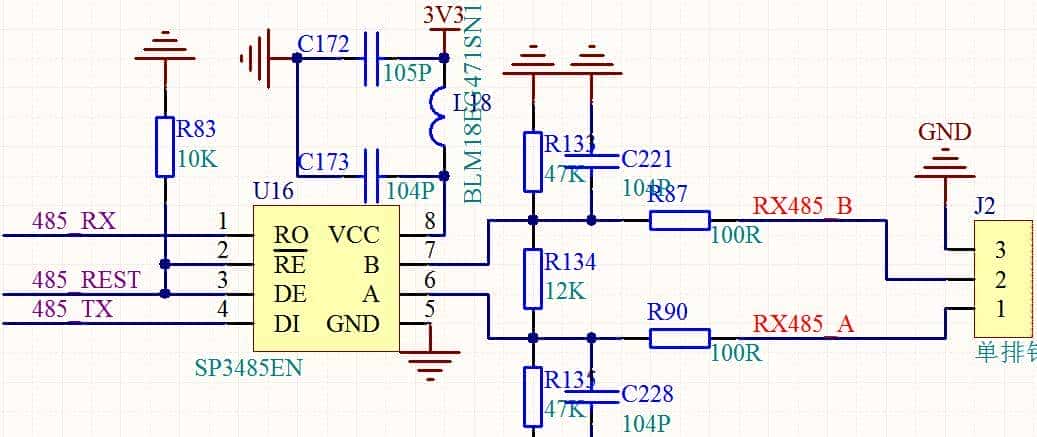
RS485 EMC标准设计电路
RS485概念是为了解决232通信距离的问题。485主要是以一种差分信号进行传输,只需要两根线,+,-两根线,或者也叫A,B两根线。A,B两根线的差分电平信号就是作为数据信号传输。发送和接收都是靠这两根的来传输,也就是每次只能作发送或者只能作接收,这就是半双工的概念了,这在效率上就比232弱许多了。RS-485只能构成主从式结构系统,通信方式也只能以主站轮询的方式进行,系统的实时性、可靠性较差;

2.422通信

422是为了保留232的全双工,又可以像485这样提高传输距离。有些标注为485-4。而485就标注为485-2。有什么区别呢。就是为了好记呢。485-2就是2根线。485-4就是4根线。
- RS232与RS485接口的差别
由于RS232接口标准出现较早,难免有不足之处,主要有以下四点:
- 接口的信号电平值较高,易损坏接口电路的芯片,又由于与TTL 电平不兼容故需使用电平转换电路方能与TTL电路连接。
- 传输速率较低,在异步传输时,波特率为20Kbps。
- 接口使用一根信号线和一根信号返回线而构成共地的传输形式,容易产生共模干扰,所以抗噪声干扰性弱。
- 传输距离有限,最大传输距离标准值为50英尺,实际上也只能用在50米左右。
针对RS232接口的不足,于是就不断出现了一些新的接口标准,RS-485就是其中之一,它具有以下特点:
- RS-485的电气特性:逻辑“1”以两线间的电压差为+(2-6) V表明;逻辑“0”以两线间的电压差为-(2-6)V表明。接口信号电平比RS-232降低了,就不易损坏接口电路的芯片,且该电平与TTL电平兼容,可方便与TTL 电路连接。
- RS-485的数据最高传输速率为10Mbps 。
- RS-485接口是采用平衡驱动器和差分接收器的组合,抗共模干能力增强,即抗噪声干扰性好。
- RS-485接口的最大传输距离标准值为4000英尺,实际上可达3000米,另外RS-232接口在总线上只允许连接1个收发器,即单站能力。而RS-485接口在总线上是允许连接多达128个收发器。即具有多站能力,这样用户可以利用单一的RS-485接口方便地建立起设备网络。
© 版权声明
文章版权归作者所有,未经允许请勿转载。如内容涉嫌侵权,请在本页底部进入<联系我们>进行举报投诉!
THE END
















暂无评论内容