
作者 | 李水青
编辑 | 心缘
OpenAI的GPTs开放快一个月了,有哪些GPT已经火出圈了?
GPT的火爆情况还难以通过官方数据获取,就在刚刚,OpenAI传出将GPT商店的推出时间延迟至2024年初。
不过,一批非官方的GPT商店如Supertools、Suefel、GPTs Hunter等已经雨后春笋般出现了。截至12月4日,GPTs Hunter上已汇聚3.3万个GPT,整个ChatGPT上的GPT数量肯定远超这个数字。
大浪淘沙,有哪些GPT值得消费者和开发者着重关注?这些GPT商店发布的GPT排名为我们提供了参考。
智东西发现,多个GPT商店的榜单来自于GitHub用户1mrat发布的/gpt-stats项目,基于Similar Web平台定期抓取的GPTs访问量数据生成。
下表展示了自GPTs发布至2023年11月29日期间,全球流量排名Top50的GPT助手,覆盖设计、营销、科研、教育、生活、办公、游戏、编程等各个领域。虽然这不是官方数据,但也能为产业提供一些参考。








▲全球流量排名Top50的GPTs(自发布至11月29日)
ChatGPT官方发布的16个GPT稳居榜单前列,尤其是DALL·E、数据分析(Data Analysis)、ChatGPT经典版、创意写作教练(Creative Writing Coach)、ChatGPT-狂野修改(ChatGPT – Hot Mods)占据前五,且合计拿下了近70%的流量份额。

▲数据分析(Data Analysis)
非官方GPT数量更多,但仅仅占据了二成多的流量份额,“二八效应”明显。可画(Canva)凭借在商标设计赛道的GPT冲进了榜单前十,访问量达到了275302。
科研和教育领域是非官方GPT爆火的一大赛道。列如基于2亿篇学术论文作答的研究GPT(ResearchGPT)、能读PDF的问你的PDF研究助手(Askyourpdf Research Assistant)、个性化AI家教应用驯鹿先生(Mr. Ranedeer)、解答技术问题的AI专家Ai Gpt等,都位于榜单超级靠前的位置。
编程、网站搭建和视图设计,也是非官方GPT落地的主要赛道。列如支持一句话搭建网站的设计师GPT(DesignerGPT)、聊天方式编写代码的网页向导(WebPilot)、输入公司名生成商标的商标设计师(Logo Creator)等。

▲通过一句话生成网页
还有一些超级细分但与人们日常生活和娱乐息息相关的赛道,涌现出了GPT爆款,列如“派对神器”无酒精鸡尾酒调酒师(Mocktail Mixologist)、将用户照片变为《辛普森一家》风格的将我辛普森化(Simpsonize Me)、帮用户寻找旅居城市的游民GPT(Nomadgpt)等。

▲将用户照片变为《辛普森一家》风格
GPTs发布近一个月来,这些冲到前列的GPT为什么能俘获消费者的心?通过深扒这排名Top 50的GPT助手,智东西对此进行了深入探讨。
智东西曾在此前的文章中对ChatGPT官方GPT进行了深入解读,因此本文章更侧重解读非官方开发的GPT,想要深入了解官方发布的GPT,可访问:《72小时!2000+ GPT分身上线,洗衣修车算命…引爆全民创作狂欢》。
1、DALL·E:OpenAI作画神器霸榜
DALL·E对许多人来说比较熟悉,是一款创意绘画”神器“。用户只需简单输入相关的提示词,DALL·E就可以为用户生成惊艳的画作,并根据反馈不断完善。
DALL·E以及流量排名前八的GPT,均由ChatGPT官方开发。据1mrat/gpt-stats项目统计,日调用量达到了5217247,份额占到总流量的33%,稳坐GPTs的第一把交椅。
GPT地址:
https://chat.openai.com/g/g-2fkFE8rbu
2、数据分析(Data Analysis):提取文档数据,可视化分析
数据分析GPT是一个数据提取和分析的工具。据统计访问量达到了2415486,占整体流量份额超15%,稳居所有GPT中的第二名。
基于数据分析GPT,用户可以将文档和表格上传到聊天窗口中,从而快速扫描文档,进而将相关数据进行可视化呈现,大大提高数据分析效率。

GPT地址:
https://chat.openai.com/g/g-HMNcP6w7d
3、ChatGPT经典版(ChatGPT Classic):轻量版ChatGPT市场大
ChatGPT经典版是一个简化版的ChatGPT。GPT-4驱动的ChatGPT功能更加丰富,既搭载了DALL-E 3,还支持用户上传文件。ChatGPT经典版则迎合了老用户需求。
不愿改变原使用习惯的用户还是许多的。ChatGPT经典版的访问量达到了1856254,份额占比约为12%,居于总体第三。
GPT地址:
https://chat.openai.com/g/g-YyyyMT9XH
4、创意写作教练(Creative Writing Coach):边点评边优化
创意写作教练提升了GPT在写作方面的能力。当用户将自己写的文档粘贴上传之后,这一助手可以对文档进行点评,并给出修改提议,从而帮用户找到贴合自身需求的写作风格。

创意写作教练的访问量位据第四名,访问量达到775987,占总体份额约为5%。虽然需求量还是很大的,但与第三名ChatGPT经典版相比低了许多。
GPT地址:
https://chat.openai.com/g/g-lN1gKFnvL
5、ChatGPT-狂野修改(ChatGPT – Hot Mods):图片修改
排在写作修改GPT背后的,是一个图片修改GPT——由ChatGPT开发的ChatGPT-狂野修改。这一GPT可以对用户上传图片进行创意性修改,日调用量达到了512830,占总份额约3.3%。

GPT地址:
https://chat.openai.com/g/g-fTA4FQ7wj
6、谈判代表(The Negotiator):提供大量谈判技巧
如果用户面临一场交易想要获取一些谈判技巧,就可以访问这一助手。它可以给出一些灵感,并且告知用户如何谈判能让交易结果更好。这一GPT访问量达到了426729。
GPT地址:
https://chat.openai.com/g/g-TTTAK9GuS
7、数学导师(Math Mentor):识别手写数学题引导解答
数学导师扩展了ChatGPT解决数学问题的能力,这一助手集成了图像识别和更准确的数学能力,用户可以将手写的数学题拍下来上传,然后助手识别问题后会一步步引导用户得出正确答案。
GPT地址:
https://chat.openai.com/g/g-ENhijiiwK
8、宇宙之梦(Cosmic Dream):数字艺术的幻想画家
这是一个绘画工具,它可以根据用户的想法提供一些艺术灵感,或者生成具有想象力的图片。宇宙之梦同样由ChatGPT官方开发,访问量达到了322541。

GPT地址:
https://chat.openai.com/g/g-FdMHL1sNo
9、可画(Canva):凭AI设计冲进ChatGPT包围
可画GPT由在线设计协作平台Canva提供,支持用户轻松地设计演示文稿、徽标、社交媒体帖子等。可画GPT是唯一一个冲进前十的非官方GPT助手,日调用量达到了275302。
GPT地址:
https://chat.openai.com/g/g-alKfVrz9K
10、绘本英雄(Coloring Book Hero):将想法变成绘本
绘本英雄面向的是儿童,它可以快速将孩子的想法变成黑白印刷的图片,并且契合儿童的风格。绘本英雄的日调用量达到了275220,位居第十位。

GPT地址:
https://chat.openai.com/g/g-DerYxX7rA
11、技术支持顾问(Tech Support Advisor):提供设备故障排除协助
这一助手可以提供技术相关的提议,例如如何修电脑、如何更改电脑设置、如何设置打印机、故障排除等。它的日调用量达到236105,排名第11。
GPT地址:
https://chat.openai.com/g/g-WKIaLGGem
12、游戏时间(Game Time):快速掌握棋盘游戏玩法
游戏时间面向的是需要快速掌握游戏玩法的棋盘游戏小白。这一助手可以向用户介绍游戏规则,以便其快速上手。如果用户不知道这是什么游戏,也可以上传图片让GPT自己识别。
这一GPT由ChatGPT官方开发,日调用量达到235686。
GPT地址:
https://chat.openai.com/g/g-Sug6mXozT
13、研究GPT(ResearchGPT):基于2亿篇学术论文作答
研究GPT是一款AI研究助理,能够从共识(Consensus)中搜索2亿篇学术论文,提供科学可靠的答案,并生成带有准确引用的内容。
共识(Consensus)是一个搜索引擎,它使用AI在研究论文中寻找见解。

GPT地址:
https://chat.openai.com/g/g-bo0FiWLY7
14、贴纸奇才(Sticker Whiz):设计贴纸,提供下单制作链接
这一助手并不止于帮用户生成贴纸图案,还可以在设计完成后生成一个链接。点击该链接,用户就能下单制作贴纸,收到实体的贴纸成品。

贴纸奇才也是由ChatGPT开发,访问量达到220862。
GPT地址:
https://chat.openai.com/g/g-gPRWpLspC
15、魔法书(Grimoire):一句话搭建一个网站
魔法书GPT是一个编程向导,支持用户用一句话搭建一个网站。由AI的多任务管理平台Mind Goblin Studios开发,日调用量达到211397。
GPT地址:
https://chat.openai.com/g/g-n7Rs0IK86
16、Z世代流行语(genz 4 meme):助用户理解最新的梗图
这是Z世代流行语的翻译器,可以翻译互联网上的一些热梗。它由ChatGPT开发生成,日调用量达197661。
GPT地址:
https://chat.openai.com/g/g-OCOyXYJjW
17、副主厨(Sous Chef):基于现有食材提供食谱并生成图片
副主厨可以根据用户现有的食材提供相应食谱,如果用户有其它想制作的美食它也能列举出购买清单,并且通过图像生成功能,让用户看到食物做出来后的样子。这一ChatGPT官方开发助手日调用量达到192803。

GPT地址:
https://chat.openai.com/g/g-3VrgJ1GpH
18、Ai PDF:云盘PDF一键AI解读
Ai PDF GPT(Top PDF GPT),可以处理高达2GB的单个PDF文档。Ai PDF GPT允许用户免费在myaidrive.com上传1000个PDF进行转化,一键转至Ai PDF GPT,无需重复上传动作。

Pro版本可以搜索1000多个PDF和OCR文档,为文档提供摘要。

GPT地址:
https://chat.openai.com/g/g-V2KIUZSj0
19、设计师GPT(DesignerGPT):简化网站搭建
设计师GPT提供智能网页设计服务,允许用户直接在ChatGPT界面中创建和设计网站,作者为Everartai公司创始人彼得罗·席拉诺 (Pietro Schirano)。
设计师GPT有个直观的拖放界面,用户可以通过它来设计网站元素,按自己喜爱方式来排列。设计师GPT内置许多模板和设计选项,用户既可以直接用,也可以自定义。设计师GPT将大大简化网站搭建。

当用户提出“为一家秀丽的建筑事务所搭建一个网站,生成需要的图片”,设计师GPT立马根据提示词在右侧生成一个网站界面的预览,具备简介、服务范围、联系方式等多个基本项目。

当用户输入“你可以给我一个人像摄影师作影集吗?”,设计师GPT就会设计出一个摄影师照片和简介的页面。

GPT地址:
https://chat.openai.com/g/g-2Eo3NxuS7
20:新GPT-5(New GPT-5):山寨版GPT-5?
官方介绍这是一个接近于通用人工智能的AI,在推理、个性化和保密性方面表现出色。但这个“官方”并不是OpenAI,而是一个叫戴尼斯·特卡科夫斯(Dainis Tkacovs)的开发者。这一GPT助手的访问量达到了134427。
GPT地址:
https://chat.openai.com/g/g-jCYeXl5xh
21、驯鹿先生(Mr. Ranedeer):个性化AI家教应用
驯鹿先生是一个个性化的AI家教应用,由是由一位高中刚刚毕业的学生(X平台账号为@yupiop12)开发。用户可以利用它创建课程计划、体验教学、答疑解惑、进行测试等。
作者于2023年3月开发了驯鹿先生的初始版本,起初是作者为了自己应付自己的数学考试而开发。后来驯鹿先生v2版本推出,至今已迭代至v2.7版本,在GitHub上拥有超过19000颗星星。目前,网页版的驯鹿先生v3计划在圣诞节之前推出。

GPT地址:
https://chat.openai.com/g/g-9PKhaweyb
GitHub地址:
https://github.com/JushBJJ/Mr.-Ranedeer-AI-Tutor/blob/main/README.md
官网地址:https://mr-ranedeer.com/
22、问你的PDF研究助手(Askyourpdf Research Assistant):PDF解读
这是一个科研助理工具,支持用户在聊天中插入PDF文件,为论文生成引用、分析和参考文献等相关内容,创建文件知识库并与之交互等,由Askyourpdf开发。
当用户上传一份PDF文件,用户可以通过提问的方式获取PDF文件中的重点内容。
GPT地址:
https://chat.openai.com/g/g-UfFxTDMxq
官网地址:https://askyourpdf.com/zh
23、商标设计师(Logo Creator):输入公司名生成Logo
这是一款商标设计工具,由开发者蔡斯·莱恩(Chase Lean)开发,日调用量达到了70773。
GPT地址:
https://chat.openai.com/g/g-gFt1ghYJl
24、洗衣搭档(Laundry Buddy):家务小能手
顾名思义,洗衣搭档是一个跟洗衣服强相关的应用,可以回答用户任何关于污渍、布置、分类和洗衣的事情。这一应用由ChatGPT官方开发,访问量达到63152。
GPT地址:
https://chat.openai.com/g/g-QrGDSn90Q
25、猴岛的秘密:阿姆斯特丹(The Secret of Monkey Island: Amsterdam):文本游戏
《猴岛的秘密:阿姆斯特丹》是一款基于文本的冒险游戏,灵感来自《猴子岛》,故事发生在海盗横行时代的虚拟阿姆斯特丹。玩家扮演的角色是盖伯拉许·崔普伍德(Guybrush Threepwood),一个梦想成为海盗、探索虚构的地方并解决谜题的年轻人。
这一应用的开发者为Photoai,这一公司做的是照片生成业务,支持用户在半小时左右内创建自己的AI角色,然后用AI角色拍摄写真照片。《猴岛的秘密:阿姆斯特丹》应用获得了58041的周访问量。
GPT地址:
https://chat.openai.com/g/g-bZoD0qWT8
26、Ai Gpt:解答技术问题的AI专家
Ai Gpt的定位是一个擅长深度学习框架的AI专家,由安德鲁·加菲尔德(Andrew Garfield)开发,周预览量达到57539。
GPT地址:
https://chat.openai.com/g/g-agCdZedbZ
27、学者AI.io(scholarai.io):科研场景减轻错觉
这是一个研究助理,可助用户浏览2亿篇文章、期刊和书籍的语料库,由同名公司学者AI(ScholarAI)开发,周访问量达57456。
ChatGPT对于研究人员来说有两个主要缺点,一是会产生幻觉,二是不引用来源,学者AI为用户提供对同行评审文章和学术研究数据库的访问。
据称,学者AI.io可访问2亿多篇学术文章的数据库,超25万名学生、研究人员、商业专业人士和临床医生已在使用,且三个多月以来一直稳坐科学类别第一名ChatGPT插件的宝座。

GPT地址:
https://chat.openai.com/g/g-L2HknCZTC
官方地址:
https://scholarai.io/role-in-smarter-research
28、论文翻译(Paper Interpreter):文献日语翻译
当用户上传论文PDF,论文翻译工具会用日语简单地说明内容。这款GPT不仅对文本进行翻译,还会对图和图表进行说明。开发者为在东京大学从事大脑和AI基础研究的日本科研人员Daichi Konno,该GPT访问量达到56785。
Daichi Konno称自己在11月一试用GPT,就确信了“利用这项技术,任何人都可以创造一个可以阅读论文的AI!” ,于是论文翻译应运而生。据悉,论文翻译目前仅向ChatGPT付费用户开放,预计未来将向所有用户开放。

GPT地址:
https://chat.openai.com/g/g-hxDOCBQrs
官网地址:https://daichikonno.jp/
29、API文档(API Docs):助用户解读API文档
API文档是一种用于描述和说明应用程序编程接口(API)的文档,它提供开发人员所需的信息,包括API的功能、参数、请求和响应格式等。这款名为API文档的程序,则是助用户解读API文档。
API文件由WebPilot提供,访问量达56451。WebPilot是一个基于2023年的非公开模型训练的AI助手,相比ChatGPT更聚焦应对特定任务和行业需求,可用于数据分析、市场研究、技术支持等场景。
GPT地址:
https://chat.openai.com/g/g-I1XNbsyDK
官网地址:https://www.webpilot.ai/
30、将我辛普森化(Simpsonize Me):AI生成漫画人
这一GPT应用将用户上传的照片变为《辛普森一家》风格的图像。GPT开发者为OctaneAI,访问量达53017。
OctaneAI的CEO 马特·施利希特(Matt Schlicht)在X发布推文称,他用OpenAI的新的ChatGPT开发工具,不到十分钟就把这个应用开发出来了。

GPT地址:
https://chat.openai.com/g/g-tcmMldCYy
官网地址:https://www.octaneai.com/
31、通用引物(Universal Primer):解答物理问题
通用引物的开发者Siqi Chen在今年11月在X平台上发文称,他做通用引物这个GPT出发是教学。通用引物可以递归地测试用户对概念的理解,填补空白,直到用户完全理解。这一GPT目前的访问量达到52095。
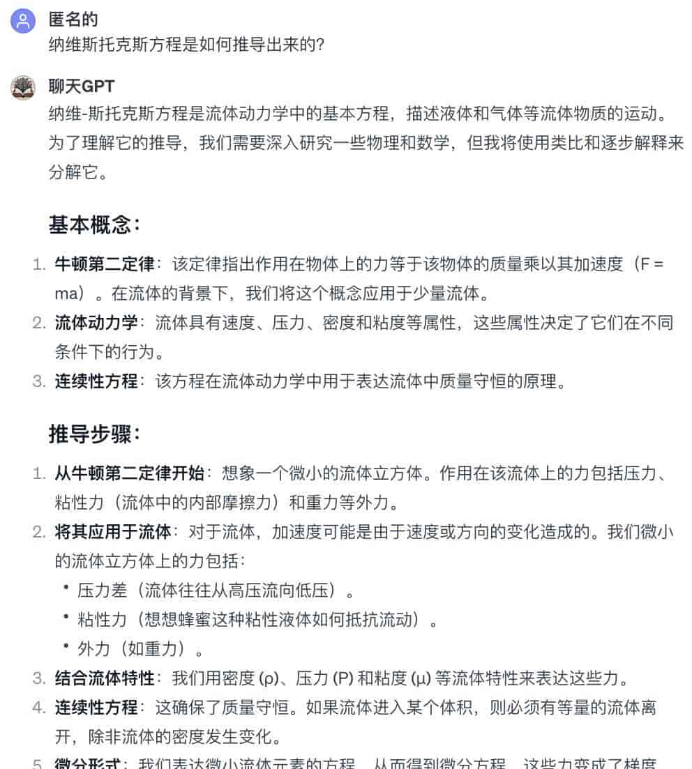
当用户问“纳维-斯托克斯方程是如何推导出来的?”,通用引物会从基本概念、推导步骤、了解条款、比喻等方面给出专业详细的解读。

紧接着通用引物会给用户出题,提出“您能用自己的话解释压力差如何影响流体运动吗?”等三个问题。

当用户对此一一作答,通用引物又进一步对这些问题深入研究,从流体的压力差、粘度的作用、连续性方程和质量守恒等方面加强扩展用户的理解。并进一步提出测试问题。
从整个过程,能看出通用引物就像一个循循善诱的老师。
GPT地址:
https://chat.openai.com/g/g-GbLbctpPz
32、游民GPT(Nomadgpt):寻找旅居城市
NomadGPT帮用户成为一个数字游民,找到世界上最好的远程生活和工作场所,日调用量达到了50001。
它可以访问一个游民地表单的实时数据,从而回答用户一些问题,列如:目前哪些城市最适合远程办公?目前发展最快的游民中心在哪里?我每个月挣1000美元,作为一个游民我能住在哪里?

https://chat.openai.com/g/g-0k9rvxdJn
33、内容助手与质量SEO分析器(Content Helpfulness and Quality SEO Analyzer):智能竞品分析
这一GPT助用户根据谷歌的指导方针与竞争对手情况,评估网页内容的有用性、相关性和质量,由移动搜索引擎优化(SEO)咨询公司Orainti公司创始人阿莱达·索利斯(Aleyda Solis)发布,目前日调用量达49666。
如图所示,当用户输入“SEO优化”这一目标,并将竞争对手的官网链接地址粘贴输入,这一GPT就会输出答案,给出关于公司营销内容的洞察。

这一GPT还会进一步将公司与竞品的营销内容及策略进行对比,并给出内容优化提议。

https://chat.openai.com/g/g-WxhtjcFNs
34、研究GPT官方版(ResearchGPT ,Official):减轻科研负担
根据这一GPT的介绍,基于ResearchGPT,用户能在几分钟内完成几个小时的研究。AI研究助理能帮用户从2.82亿篇文章中发现最新的相关论文,并提出问题,从而获得引用支持的答案。
这一GPT由ResearchGPT原班人马推出,目前日调用量达到49414。
官网地址:
https://www.researchgpt.com/
GPT地址:
https://chat.openai.com/g/g-NgAcklHd8
35、Suparogodezaina Rogozuo Rujun:商标设计
它可以帮用户极速设计店铺Logo(商标),作者为日本开发者榎本智之( Tomoyuki Enomoto),访问量达到了46232。
GPT地址:
https://chat.openai.com/g/g-nPanZDwQ5
36、市场分析师(Market Analyst):金融数表截图分析
市场分析师是一个金融领域的GPT,可以为交易专业人士提供简洁的股票/加密图表分析。
开发者为曾在特斯拉等公司工作的开发者科林 ·吉林厄姆(Colin Gillingh.am),访问量达到了42882。
如下图所示,这是市场分析师GPT如何从屏幕截图分析图表的展示。

GPT地址:
https://chat.openai.com/g/g-m5ZAgJ5jt
37、GPTs工厂(GPTs Works):非官方版GPT商店
这是一个第三方的GPT存储应用,可以通过聊天的方式搜索GPT。它的作者写的是gpts.works,加载公司官网发现其已存储31072个出色的GPT。目前GPTs工厂的访问量为41626。
列如点击打开Canva的界面,里面会有这一GPT的能力基本介绍,以及界面预览。
GPT地址:
https://chat.openai.com/g/g-EBKM6RsBl
官网地址:https://gpts.works/
38、万物轮转(ConvertAnything):转化任何文件
万物轮转可用于转换各种文件,覆盖的类型包括图像、音频、视频、文档等多种类型,支持批量上传和压缩模式,并提供下载链接。
万物轮转的作者为AI图像公司EverArt AI的创始人彼得罗·斯基萨诺(Pietro Schirano),日调用量达到了39114。
当用户要将一批PNG格式的图片转化为jpg格式,他只需要将这些照片打包成压缩包上传至万物轮转GPT,输入”将文件转化为jpg“,万物轮转GPT便能立马识别这些照片和任务。

随后,万物轮转GPT输出了一个转化后的jpg图片的下载链接。

GPT地址:
https://chat.openai.com/g/g-kMKw5tFmB
39、无酒精鸡尾酒调酒师(Mocktail Mixologist):派对神器
调酒师GPT可以基于用户拥有原材料提供饮料食谱,有望成为”派对神器“。调酒师助手会给出无酒精鸡尾酒的制作过程,并生成饮料的图片。
这是由ChatGPT推出的官方GPT应用,在同类中相对来说排名较靠后,访问量达到了37354。
GPT地址:
https://chat.openai.com/g/g-PXlrhc1MV
40、网页向导(WebPilot):聊天方式编写代码
网页向导是一个软件开发助手,可用于浏览网页、PDF及数表,支持用户通过聊天的方式编写代码。这一GPT的开发者为前面提到的WebPilot,该GPT的调用量达到35763。
GPT地址:
https://chat.openai.com/g/g-pNWGgUYqS
官网地址:https://www.webpilot.ai/
41、22.500+最佳自定义GPT(22.500+ Best Custom GPTs):野生GPT商店
这一GPT也是一个非官方GPT商店,汇聚了2万多个自定义GPT,支持用户找到适合其需求的自定义GPTs。每天都有数百名个新的热门GPT加入其行列。这一GPT目前的调用量达到了34925。
GPT地址:
https://chat.openai.com/g/g-RuhDS8mbd
42、超级描述(Super Describe):破解提示“词穷”难题
超级描述GPT支持用户上传图像,上传后用户就能获得一个与使用DALL·E 3类似的效果,并且还有详细的提示。发布者为Best AI Prompts平台,调用量达到了33084。
Best AI Prompts的创始人哈维·洛佩兹(Javi Lopez)称,创办公司的初衷是在用AI创建了30000多张图像后,希望将积累下来的提示词包分享给大家,目前该产品已在官网销售。
如下图所示,类似这种室内设计图生成背后的提示词,将与超级描述GPT联动使用。

GPT地址:
https://chat.openai.com/g/g-9qWC0oyBd
43、Builder.io助手(Builder.io Assistant):AI+无代码开发
Builder.io助手可以助用户使用和集成Builder.io公司的无代码开发平台,由Builder.io公司的CEO史蒂夫·休厄尔(Steve Sewell)发布,调用量达到了 31241。
GPT地址:
https://chat.openai.com/g/g-kywiqipmR
44、领悟AI(Grok AI):非官方GPT商店
领悟AI的自我介绍写的是”机智又有点叛逆“,由非官方GPT商店Discover-GPTs发布,调用量达到了30486。
GPT地址:
https://chat.openai.com/g/g-lFgc4fwRf
45、数学求解器(Math Solver):分步解答数学难题
数学能手是一款数学求解器和计算工具,它提供详细的分步解决方案,并结合了网络浏览功能,可以无缝访问其他资源。

这一GPT由AI教育公司StudyX.ai发布,调用量达到了30319。
GPT地址:
https://chat.openai.com/g/g-9YeZz6m6k
官网地址:https://studyx.ai/
46、搜索引擎优化导师(SEO Mentor):智能SEO优化
这一GPT提供搜索引擎优化方面的专家指导,与谷歌的最佳实践密切相关。由从事SEO顾问行业多年的纳齐尔·图拉多·鲁伊斯(Natzir Turrado Ruiz)开发,调用量达到了27387。
用户可以提出关键词研究、内容优化、链接建设、SEO策略等多方面问题,随之将获得根据谷歌最佳实践提供的详细的、可操作的提议,以此提高网站在搜索引擎中的排名。
GPT地址:
https://chat.openai.com/g/g-QqvewXqPt
47、GPT定制器、文件查找器和JSON动作创建者(GPT Customizer, File Finder & JSON Action Creator):文件处理减负
这一GPT支持通过文件查找、操作创建和故障排除来自定义GPT,由网名为Webcafe AI的开发者发布,调用量达到27221。
Webcafe AI还推出了多款其他定制GPT,并将GPT定制器、文件查找器和JSON动作创建者这一GPT的开发过程展示了出来。
GPT地址:
https://chat.openai.com/g/g-iThwkWDbA
GPT开放教程地址:
https://www.youtube.com/watch?v=ugpBsDJ4Q4c
48、科技文章翻译(Ke Ji Wen Zhang Fan Yi):中文翻译助手
科技文章翻译是由华人Junmin Liu发布的GPT,可以将科技文章、论文翻译成简体中文,调用量达到了24791。
GPT地址:
https://chat.openai.com/g/g-uBhKUJJTl
49、GPT店主(GPT Shop Keeper):快速查找需要的GPT
GPT店主是一个非官方的GPT应用商店,为用户快速找到需要的自定义GPT,以及各种有用的创意和生产。除了这一功能,GPT店主还能为用户提供旅行向导。这一GPT的开发者为基于AI的多任务管理平台Mind Goblin Studios,调用量达到23870。
GPT地址:
https://chat.openai.com/g/g-22ZUhrOgu
50、Zapier自动化顾问(Automation Consultant by Zapier):简单对话完成机器人搭建
基于Zapier自动化顾问,用户可以通过详细地描述其工作流程,获得来自Zapier自动化顾问的自动化提议,从而确定自动化可以显著降本增效的环节,帮用户建立必要的自动化工具。
Zapier自动化顾问由知名在线自动化工具商Zapier发布,调用量达到了23787。
GPT地址:
https://chat.openai.com/g/g-ERKZdxC6D
来源:ChatGPT、GitHub、X平台等





请问GPTS可以上传的文件类型有哪些呢