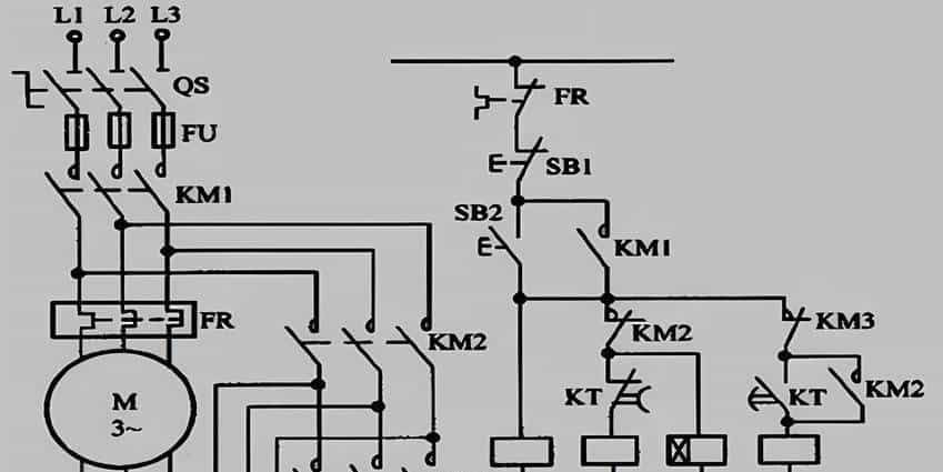
使用星三角降压启动电路,主要有以下几方面缘由:
- 降低启动电流对电网的冲击:
- 三相异步电动机在启动时,电流会远远大于正常运行时的电流。如果直接全压启动较大功率的电机,过大的启动电流可能会导致电网电压瞬间下降,影响同一电网中其他用电设备的正常运行,如电灯闪烁、其他设备运行异常等。而星三角降压启动在启动时将电机定子绕组接成星形,此时加在每相绕组上的电压降低到额定电压的 (约为 220V,若电源为 380V),启动电流也降为三角形直接启动时的 ,从而减小了对电网的冲击。

- 满足电机启动的特殊需求:
- 电机自身特性适配:三相异步电动机的启动特性决定了在启动瞬间需要克服较大的惯性和静摩擦力,这就要求电机在启动时有足够的转矩。但对于一些对启动力矩要求不高的负载,如风机、水泵等,在启动时负载较轻,不需要太大的启动转矩。星三角降压启动虽然会使电机的启动转矩降低到三角形接法直接启动时的 ,但对于这类轻载启动的场景是可以满足需求的。
- 适应特定负载工况:在一些生产过程中,设备的启动和运行阶段负载情况不同。启动时负载较轻,而运行时负载逐渐增加。星三角降压启动可以在启动时降低电流和转矩,使电机顺利启动,待电机转速接近额定转速后,再切换到三角形接法,使电机在额定电压下运行,满足负载增加后的功率需求。

- 电路结构相对简单、成本低:
- 与其他降压启动方式如自耦降压启动、软启动器启动、变频器启动等相比,星三角降压启动电路所需的硬件设备较少,只需要三个大功率三相交流接触器、一个延时时间继电器以及一些辅助的二次回路等,电路结构相对简单,成本较低。这对于一些对启动性能要求不是特别高、预算有限的场合具有较大的优势。

- 可靠性较高、维护方便:
- 星三角降压启动电路经过长期的实践验证,技术相对成熟,其工作原理和控制逻辑较为简单,运行过程中的可靠性较高。而且,由于电路结构不复杂,当出现故障时,维修人员更容易进行故障排查和维修,维护成本也相对较低。

© 版权声明
文章版权归作者所有,未经允许请勿转载。





真是值得学习👍
值得学习👍
好有道理的呀😄
新年接好运🍀
收藏了,感谢分享