前言
本文是参考了如下代码后对Transformer进行的尽量简洁实现,适合初学者把握模型核心要点
1.https://wmathor.com/index.php/archives/1455/
2.http://nlp.seas.harvard.edu/annotated-transformer/
完整代码已发布在github上(包含jupyter实现、.py实现、本文绘制的图还有训练好的模型等),欢迎star:
https://github.com/BoXiaolei/MyTransformer_pytorch
1. 数据预处理
python3
import math
import torch
import numpy as np
import torch.nn as nn
import torch.optim as optim
import torch.utils.data as Data
# 姑且把导包也放在这个地方吧
# S: 起始标记
# E: 结束标记
# P:意为padding,将当前序列补齐至最长序列长度的占位符
sentence = [
# enc_input dec_input dec_output
['ich mochte ein bier P','S i want a beer .', 'i want a beer . E'],
['ich mochte ein cola P','S i want a coke .', 'i want a coke . E'],
]
# 词典,padding用0来表明
# 源词典
src_vocab = {'P':0, 'ich':1,'mochte':2,'ein':3,'bier':4,'cola':5}
src_vocab_size = len(src_vocab) # 6
# 目标词典(包含特殊符)
tgt_vocab = {'P':0,'i':1,'want':2,'a':3,'beer':4,'coke':5,'S':6,'E':7,'.':8}
# 反向映射词典,idx ——> word
idx2word = {v:k for k,v in tgt_vocab.items()}
tgt_vocab_size = len(tgt_vocab) # 9
src_len = 5 # 输入序列enc_input的最长序列长度,实则就是最长的那句话的token数
tgt_len = 6 # 输出序列dec_input/dec_output的最长序列长度
# 构建模型输入的Tensor
def make_data(sentence):
enc_inputs, dec_inputs, dec_outputs = [],[],[]
for i in range(len(sentence)):
enc_input = [src_vocab[word] for word in sentence[i][0].split()]
dec_input = [tgt_vocab[word] for word in sentence[i][1].split()]
dec_output = [tgt_vocab[word] for word in sentence[i][2].split()]
enc_inputs.append(enc_input)
dec_inputs.append(dec_input)
dec_outputs.append(dec_output)
# LongTensor是专用于存储整型的,Tensor则可以存浮点、整数、bool等多种类型
return torch.LongTensor(enc_inputs),torch.LongTensor(dec_inputs),torch.LongTensor(dec_outputs)
enc_inputs, dec_inputs, dec_outputs = make_data(sentence)
print(' enc_inputs:
', enc_inputs) # enc_inputs: [2,5]
print(' dec_inputs:
', dec_inputs) # dec_inputs: [2,6]
print(' dec_outputs:
', dec_outputs) # dec_outputs: [2,6]
enc_inputs:
tensor([[1, 2, 3, 4, 0],
[1, 2, 3, 5, 0]])
dec_inputs:
tensor([[6, 1, 2, 3, 4, 8],
[6, 1, 2, 3, 5, 8]])
dec_outputs:
tensor([[1, 2, 3, 4, 8, 7],
[1, 2, 3, 5, 8, 7]])
# 使用Dataset加载数据
class MyDataSet(Data.Dataset):
def __init__(self,enc_inputs, dec_inputs, dec_outputs):
super(MyDataSet,self).__init__()
self.enc_inputs = enc_inputs
self.dec_inputs = dec_inputs
self.dec_outputs = dec_outputs
def __len__(self):
# 我们前面的enc_inputs.shape = [2,5],所以这个返回的是2
return self.enc_inputs.shape[0]
# 根据idx返回的是一组 enc_input, dec_input, dec_output
def __getitem__(self, idx):
return self.enc_inputs[idx], self.dec_inputs[idx], self.dec_outputs[idx]
# 构建DataLoader
loader = Data.DataLoader(dataset=MyDataSet(enc_inputs,dec_inputs, dec_outputs),batch_size=2,shuffle=True)

2. 模型参数
# 用来表明一个词的向量长度
d_model = 512
# FFN的隐藏层神经元个数
d_ff = 2048
# 分头后的q、k、v词向量长度,依照原文我们都设为64
# 原文:queries and kes of dimention d_k,and values of dimension d_v .所以q和k的长度都用d_k来表明
d_k = d_v = 64
# Encoder Layer 和 Decoder Layer的个数
n_layers = 6
# 多头注意力中head的个数,原文:we employ h = 8 parallel attention layers, or heads
n_heads = 8
- Transformer包含Encoder和Decoder
- Encoder和Decoder各自包含6个Layer
- Encoder Layer中包含 Self Attention 和 FFN 两个Sub Layer
- Decoder Layer中包含 Masked Self Attention、 Cross Attention、 FFN 三个Sub Layer
- 布局如图:

3. Positional Encoding
用于为输入的词向量进行位置编码
原文:The positional encodings have the same dimension d_model as the embeddings, so that the two can be summed
class PositionalEncoding(nn.Module):
def __init__(self, d_model, dropout=0.1, max_len=5000): # dropout是原文的0.1,max_len原文没找到
'''max_len是假设的一个句子最多包含5000个token'''
super(PositionalEncoding, self).__init__()
self.dropout = nn.Dropout(p=dropout)
# 开始位置编码部分,先生成一个max_len * d_model 的矩阵,即5000 * 512
# 5000是一个句子中最多的token数,512是一个token用多长的向量来表明,5000*512这个矩阵用于表明一个句子的信息
pe = torch.zeros(max_len, d_model)
pos = torch.arange(0, max_len, dtype=torch.float).unsqueeze(1) # pos:[max_len,1],即[5000,1]
# 先把括号内的分式求出来,pos是[5000,1],分母是[256],通过广播机制相乘后是[5000,256]
div_term = pos / pow(10000.0,torch.arange(0, d_model, 2).float() / d_model)
# 再取正余弦
pe[:, 0::2] = torch.sin(div_term)
pe[:, 1::2] = torch.cos(div_term)
# 一个句子要做一次pe,一个batch中会有多个句子,所以增加一维用来和输入的一个batch的数据相加时做广播
pe = pe.unsqueeze(0) # [5000,512] -> [1,5000,512]
# 将pe作为固定参数保存到缓冲区,不会被更新
self.register_buffer('pe', pe)
def forward(self, x):
'''x: [batch_size, seq_len, d_model]'''
# 5000是我们预定义的最大的seq_len,就是说我们把最多的情况pe都算好了,用的时候用多少就取多少
x = x + self.pe[:, :x.size(1), :]
return self.dropout(x) # return: [batch_size, seq_len, d_model], 和输入的形状一样

4. Pad Mask
- 第一我们要清楚,这是一个计算mask的函数,它的返回是一个布尔矩阵,为True的位置是需要被mask掉的,False的位置是不需要动的
- 其次这个函数是理解Transformer代码中超级重大的一环,由于我们输入模型的句子有长有短,我们用占位符P统一补足成了最长的那个句子的长度,而这些占位符是没有意义的,不能让他们吸收到query的注意力,因此我们要把这些位置设为True
- 这个计算出的mask在何时被使用呢?
- 在query和key的转置相乘得出(len_q,len_k)这个注意力分数矩阵后来,将使用本函数得到的mask来掩盖相乘结果矩阵
- 原来的相乘结果矩阵(len_q,len_k)中第 i 行第 j 列的意义是“作为q的序列中第i个词对作为k的序列中第j个词的注意力分数”,而第 i 整行就是q中这个词对k中所有词的注意力,第 j 整列就是q中所有词对k中第j个词的注意力分数,作为padding,q中的所有词都不应该注意它,因此对应列均需设为True
- 为什么只有k的padding位被mask了,q的padding位为什么没被mask?(即此函数的返回矩阵为什么只有最后几列是True,最后几行不应该也是True么)
- 按理来说是这样的,作为padding不该被别人注意,同时它也不该注意别人,计算出的padding对其他词的注意力也是无意义的,我们这里实则是偷了个懒,但这是由于:q中的padding对k中的词的注意力我们是不会用到的,由于我们不会用一个padding字符去预测下一个词,并且它的向量表明不管怎么更新都不会影响到别的q中别的词的计算,所以我们就放任自流了。但k中的padding不一样,如果不管它将无意义的吸收掉大量q中词汇的注意力,使得模型的学习出现偏差。
- p.s. 哈佛团队也是这么实现的
# 为enc_input和dec_input做一个mask,把占位符P的token(就是0) mask掉
# 返回一个[batch_size, len_q, len_k]大小的布尔张量,True是需要mask掉的位置
def get_attn_pad_mask(seq_q, seq_k):
batch_size, len_q = seq_q.size()
batch_size, len_k = seq_k.size()
# seq_k.data.eq(0)返回一个等大的布尔张量,seq_k元素等于0的位置为True,否则为False
# 然后扩维以保证后续操作的兼容(广播)
pad_attn_mask = seq_k.data.eq(0).unsqueeze(1) # pad_attn_mask: [batch_size,1,len_k]
# 要为每一个q提供一份k,所以把第二维度扩展了q次
# 另注意expand并非真正加倍了内存,只是重复了引用,对任意引用的修改都会修改原始值
# 这里是由于我们不会修改这个mask所以用它来节省内存
return pad_attn_mask.expand(batch_size, len_q, len_k) # return: [batch_size, len_q, len_k]
# 返回的是batch_size个 len_q * len_k的矩阵,内容是True和False,
# 第i行第j列表明的是query的第i个词对key的第j个词的注意力是否无意义,若无意义则为True,有意义的为False(即被padding的位置是True)
5. Subsequence Mask
此函数对应Transformer模型架构中Decoder的第一个注意力“Masked Multi-Head self Attention”中的Masked一词,作用是防止模型看到未来时刻的输入
- 怎么理解呢?
- 实则这需要结合实际使用模型进行预测时的数据流动来理解(可以参考本文最后一部分的测试流程图),由于实际的预测中解码器Decoder实则是一个词一个词累积着的输出的(每次比上回多一个),每输出一个词就会把这个词拼到新的dec_input中,然后再预测下一个词,直到输出终止标记,这是测试过程。而在训练过程中,我们为了能让模型学到最准确的表明,每一回我们喂给decoder的都是完整的正确答案,即正确翻译后的句子,但是我们的模型必须遵循真实的使用场景,所以我们需要让decoder只看到当前时刻以前的输出(即正确答案不能多看,最多看到当前这个题的就行了),而实现这一目的的方法就是:屏蔽掉当前时刻后来的注意力分数,而这个时间上“后来”的概念,体目前数据上就是序列中token的前后顺序,所以当前token之后的都需要被mask。
- 也可以另一个角度来理解,我们的dec_input是一个完整的句子,包含翻译后的所有token,self attention的形状是tgt_len × tgt_len,但是对于第i个token来说,它不应该看到第i+1个以及更后面的token,由于按理来说后面的还没生成呢,所以他不应该对这些还不存在的token计算注意力,所以:token i 对应的这一行,token i 列之后的列都需要被mask
# 用于获取对后续位置的掩码,防止在预测过程中看到未来时刻的输入
# 原文:to prevent positions from attending to subsequent positions
def get_attn_subsequence_mask(seq):
"""seq: [batch_size, tgt_len]"""
# batch_size个 tgt_len * tgt_len的mask矩阵
attn_shape = [seq.size(0), seq.size(1), seq.size(1)]
# np.triu 是生成一个 upper triangular matrix 上三角矩阵,k是相对于主对角线的偏移量
# k=1意为不包含主对角线(从主对角线向上偏移1开始)
subsequence_mask = np.triu(np.ones(attn_shape), k=1)
subsequence_mask = torch.from_numpy(subsequence_mask).byte() # 由于只有0、1所以用byte节省内存
return subsequence_mask # return: [batch_size, tgt_len, tgt_len]
由于这个mask只用于解码器中的第一个self attention,q和k都是自己(dec_input),所以是一个方阵

6. ScaledDotProductAttention
此函数用于计算缩放点积注意力,在MultiHeadAttention中被调用
class ScaledDotProductionAttention(nn.Module):
def __init__(self):
super(ScaledDotProductionAttention, self).__init__()
def forward(self, Q, K, V, attn_mask):
'''
Q: [batch_size, n_heads, len_q, d_k]
K: [batch_size, n_heads, len_k, d_k]
V: [batch_size, n_heads, len_v(=len_k), d_v] 全文两处用到注意力,一处是self attention,另一处是co attention,前者不必说,后者的k和v都是encoder的输出,所以k和v的形状总是一样的
attn_mask: [batch_size, n_heads, seq_len, seq_len]
'''
# 1) 计算注意力分数QK^T/sqrt(d_k)
scores = torch.matmul(Q, K.transpose(-1, -2)) / np.sqrt(d_k) # scores: [batch_size, n_heads, len_q, len_k]
# 2) 进行 mask 和 softmax
# mask为True的位置会被设为-1e9
scores.masked_fill_(attn_mask, -1e9)
attn = nn.Softmax(dim=-1)(scores) # attn: [batch_size, n_heads, len_q, len_k]
# 3) 乘V得到最终的加权和
context = torch.matmul(attn, V) # context: [batch_size, n_heads, len_q, d_v]
'''
得出的context是每个维度(d_1-d_v)都思考了在当前维度(这一列)当前token对所有token的注意力后更新的新的值,
换言之每个维度d是相互独立的,每个维度思考自己的所有token的注意力,所以可以理解成1列扩展到多列
返回的context: [batch_size, n_heads, len_q, d_v]本质上还是batch_size个句子,
只不过每个句子中词向量维度512被分成了8个部分,分别由8个头各自看一部分,每个头算的是整个句子(一列)的512/8=64个维度,最后按列拼接起来
'''
return context # context: [batch_size, n_heads, len_q, d_v]
7. MultiHeadAttention
多头注意力的实现,Transformer的核心
class MultiHeadAttention(nn.Module):
def __init__(self):
super(MultiHeadAttention, self).__init__()
self.W_Q = nn.Linear(d_model, d_model)
self.W_K = nn.Linear(d_model, d_model)
self.W_V = nn.Linear(d_model, d_model)
self.concat = nn.Linear(d_model, d_model)
def forward(self, input_Q, input_K, input_V, attn_mask):
'''
input_Q: [batch_size, len_q, d_model] len_q是作为query的句子的长度,列如enc_inputs(2,5,512)作为输入,那句子长度5就是len_q
input_K: [batch_size, len_k, d_model]
input_K: [batch_size, len_v(len_k), d_model]
attn_mask: [batch_size, seq_len, seq_len]
'''
residual, batch_size = input_Q, input_Q.size(0)
# 1)linear projection [batch_size, seq_len, d_model] -> [batch_size, n_heads, seq_len, d_k/d_v]
Q = self.W_Q(input_Q).view(batch_size, -1, n_heads, d_k).transpose(1, 2) # Q: [batch_size, n_heads, len_q, d_k]
K = self.W_K(input_K).view(batch_size, -1, n_heads, d_k).transpose(1, 2) # K: [batch_size, n_heads, len_k, d_k]
V = self.W_V(input_V).view(batch_size, -1, n_heads, d_v).transpose(1, 2) # V: [batch_size, n_heads, len_v(=len_k), d_v]
# 2)计算注意力
# 自我复制n_heads次,为每个头准备一份mask
attn_mask = attn_mask.unsqueeze(1).repeat(1, n_heads, 1, 1) # attn_mask: [batch_size, n_heads, seq_len, seq_len]
context = ScaledDotProductionAttention()(Q, K, V, attn_mask) # context: [batch_size, n_heads, len_q, d_v]
# 3)concat部分
context = torch.cat([context[:,i,:,:] for i in range(context.size(1))], dim=-1)
output = self.concat(context) # [batch_size, len_q, d_model]
return nn.LayerNorm(d_model).cuda()(output + residual) # output: [batch_size, len_q, d_model]
'''
最后的concat部分,网上的大部分实现都采用的是下面这种方式(也是哈佛NLP团队的写法)
context = context.transpose(1, 2).reshape(batch_size, -1, d_model)
output = self.linear(context)
但是我认为这种方式拼回去会使原来的位置乱序,于是并未采用这种写法,两种写法最终的实验结果是相近的
'''

8. FeedForward Networks
这部分代码很简单,对应模型图中的 Feed Forward和 Add & Norm
class PositionwiseFeedForward(nn.Module):
def __init__(self):
super(PositionwiseFeedForward, self).__init__()
# 就是一个MLP
self.fc = nn.Sequential(
nn.Linear(d_model, d_ff),
nn.ReLU(),
nn.Linear(d_ff, d_model)
)
def forward(self, inputs):
'''inputs: [batch_size, seq_len, d_model]'''
residual = inputs
output = self.fc(inputs)
return nn.LayerNorm(d_model).cuda()(output + residual) # return:[batch_size, seq_len, d_model] 形状不变
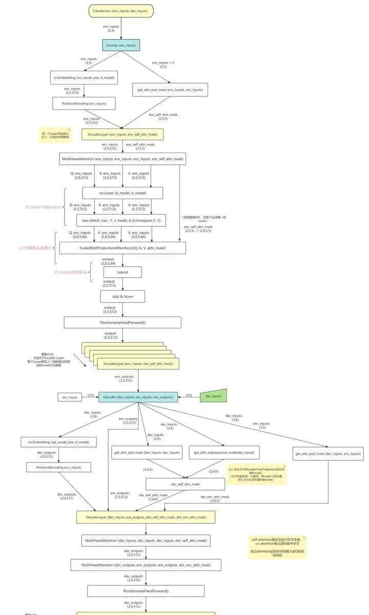
9. Encoder Layer
包含一个MultiHeadAttention和一个FFN
class EncoderLayer(nn.Module):
def __init__(self):
super(EncoderLayer, self).__init__()
self.enc_self_attn = MultiHeadAttention()
self.pos_ffn = PositionwiseFeedForward()
def forward(self, enc_inputs, enc_self_attn_mask):
'''
enc_inputs: [batch_size, src_len, d_model]
enc_self_attn_mask: [batch_size, src_len, src_len]
'''
# Q、K、V均为 enc_inputs
enc_ouputs = self.enc_self_attn(enc_inputs, enc_inputs, enc_inputs, enc_self_attn_mask) # enc_ouputs: [batch_size, src_len, d_model]
enc_ouputs = self.pos_ffn(enc_ouputs) # enc_outputs: [batch_size, src_len, d_model]
return enc_ouputs # enc_outputs: [batch_size, src_len, d_model]
10. Encoder
包含一个源序列词向量嵌入nn.Embedding、一个位置编码PositionalEncoding和6个Encoder Layer
class Encoder(nn.Module):
def __init__(self):
super(Encoder, self).__init__()
# 直接调的现成接口完成词向量的编码,输入是类别数和每一个类别要映射成的向量长度
self.src_emb = nn.Embedding(src_vocab_size, d_model)
self.pos_emb = PositionalEncoding(d_model)
self.layers = nn.ModuleList([EncoderLayer() for _ in range(n_layers)])
def forward(self, enc_inputs):
'''enc_inputs: [batch_size, src_len]'''
enc_outputs = self.src_emb(enc_inputs) # [batch_size, src_len] -> [batch_size, src_len, d_model]
enc_outputs = self.pos_emb(enc_outputs) # enc_outputs: [batch_size, src_len, d_model]
# Encoder中是self attention,所以传入的Q、K都是enc_inputs
enc_self_attn_mask = get_attn_pad_mask(enc_inputs, enc_inputs) # enc_self_attn_mask: [batch_size, src_len, src_len]
for layer in self.layers:
enc_outputs = layer(enc_outputs, enc_self_attn_mask)
return enc_outputs # enc_outputs: [batch_size, src_len, d_model]
11. Decoder Layer
包含两个MultiHeadAttention和一个FFN
class DecoderLayer(nn.Module):
def __init__(self):
super(DecoderLayer, self).__init__()
self.dec_self_attn = MultiHeadAttention()
self.dec_enc_attn = MultiHeadAttention()
self.pos_ffn = PositionwiseFeedForward()
def forward(self, dec_inputs, enc_outputs, dec_self_attn_mask, dec_enc_attn_mask):
'''
dec_inputs: [batch_size, tgt_len, d_model]
enc_outputs: [batch_size, src_len, d_model]
dec_self_attn_mask: [batch_size, tgt_len, tgt_len]
dec_enc_attn_mask: [batch_size, tgt_len, src_len] 前者是Q后者是K
'''
dec_outputs = self.dec_self_attn(dec_inputs, dec_inputs, dec_inputs, dec_self_attn_mask)
dec_outputs = self.dec_enc_attn(dec_outputs, enc_outputs, enc_outputs, dec_enc_attn_mask)
dec_outputs = self.pos_ffn(dec_outputs)
return dec_outputs # dec_outputs: [batch_size, tgt_len, d_model]
12. Decoder
包含一个目标序列词向量序列嵌入nn.Embedding、一个位置编码PositionalEncoding还有6个Decoder Layer
class Decoder(nn.Module):
def __init__(self):
super(Decoder, self).__init__()
self.tgt_emb = nn.Embedding(tgt_vocab_size, d_model)
self.pos_emb = PositionalEncoding(d_model)
self.layers = nn.ModuleList([DecoderLayer() for _ in range(n_layers)])
def forward(self, dec_inputs, enc_inputs, enc_outputs):
'''
这三个参数对应的不是Q、K、V,dec_inputs是Q,enc_outputs是K和V,enc_inputs是用来计算padding mask的
dec_inputs: [batch_size, tgt_len]
enc_inpus: [batch_size, src_len]
enc_outputs: [batch_size, src_len, d_model]
'''
dec_outputs = self.tgt_emb(dec_inputs)
dec_outputs = self.pos_emb(dec_outputs).cuda()
dec_self_attn_pad_mask = get_attn_pad_mask(dec_inputs, dec_inputs).cuda()
dec_self_attn_subsequence_mask = get_attn_subsequence_mask(dec_inputs).cuda()
# 将两个mask叠加,布尔值可以视为0和1,和大于0的位置是需要被mask掉的,赋为True,和为0的位置是有意义的为False
dec_self_attn_mask = torch.gt((dec_self_attn_pad_mask +
dec_self_attn_subsequence_mask), 0).cuda()
# 这是co-attention部分,为啥传入的是enc_inputs而不是enc_outputs呢
dec_enc_attn_mask = get_attn_pad_mask(dec_inputs, enc_inputs)
for layer in self.layers:
dec_outputs = layer(dec_outputs, enc_outputs, dec_self_attn_mask, dec_enc_attn_mask)
return dec_outputs # dec_outputs: [batch_size, tgt_len, d_model]
13. Transformer
包含一个Encoder、一个Decoder、一个nn.Linear
class Transformer(nn.Module):
def __init__(self):
super(Transformer, self).__init__()
self.encoder = Encoder().cuda()
self.decoder = Decoder().cuda()
self.projection = nn.Linear(d_model, tgt_vocab_size).cuda()
def forward(self, enc_inputs, dec_inputs):
'''
enc_inputs: [batch_size, src_len]
dec_inputs: [batch_size, tgt_len]
'''
enc_outputs = self.encoder(enc_inputs)
dec_outputs = self.decoder(dec_inputs, enc_inputs, enc_outputs)
dec_logits = self.projection(dec_outputs) # dec_logits: [batch_size, tgt_len, tgt_vocab_size]
# 解散batch,一个batch中有batch_size个句子,每个句子有tgt_len个词(即tgt_len行),
# 目前让他们按行依次排布,如前tgt_len行是第一个句子的每个词的预测概率,
# 再往下tgt_len行是第二个句子的,一直到batch_size * tgt_len行
return dec_logits.view(-1, dec_logits.size(-1)) # [batch_size * tgt_len, tgt_vocab_size]
'''最后变形的缘由是:nn.CrossEntropyLoss接收的输入的第二个维度必须是类别'''
14. 训练
model = Transformer().cuda()
model.train()
# 损失函数,忽略为0的类别不对其计算loss(由于是padding无意义)
criterion = nn.CrossEntropyLoss(ignore_index=0)
optimizer = optim.SGD(model.parameters(), lr=1e-3, momentum=0.99)
# 训练开始
for epoch in range(1000):
for enc_inputs, dec_inputs, dec_outputs in loader:
'''
enc_inputs: [batch_size, src_len] [2,5]
dec_inputs: [batch_size, tgt_len] [2,6]
dec_outputs: [batch_size, tgt_len] [2,6]
'''
enc_inputs, dec_inputs, dec_outputs = enc_inputs.cuda(), dec_inputs.cuda(), dec_outputs.cuda()
outputs = model(enc_inputs, dec_inputs) # outputs: [batch_size * tgt_len, tgt_vocab_size]
# outputs: [batch_size * tgt_len, tgt_vocab_size], dec_outputs: [batch_size, tgt_len]
loss = criterion(outputs, dec_outputs.view(-1)) # 将dec_outputs展平成一维张量
# 更新权重
optimizer.zero_grad()
loss.backward()
optimizer.step()
print(f'Epoch [{epoch + 1}/1000], Loss: {loss.item()}')
torch.save(model, 'MyTransformer.pth')
Epoch [1/1000], Loss: 2.1738522052764893
Epoch [2/1000], Loss: 2.0738959312438965
Epoch [3/1000], Loss: 1.9049569368362427
Epoch [4/1000], Loss: 1.5952812433242798
Epoch [5/1000], Loss: 1.3922237157821655
Epoch [6/1000], Loss: 1.2176579236984253
Epoch [7/1000], Loss: 0.9465160965919495
Epoch [8/1000], Loss: 0.7412980198860168
Epoch [9/1000], Loss: 0.5801363587379456
Epoch [10/1000], Loss: 0.3842979967594147
……
Epoch [990/1000], Loss: 3.3477856504759984e-06
Epoch [991/1000], Loss: 3.576270273697446e-06
Epoch [992/1000], Loss: 3.675609832498594e-06
Epoch [993/1000], Loss: 5.632609827443957e-06
Epoch [994/1000], Loss: 4.202114723739214e-06
Epoch [995/1000], Loss: 3.91402772947913e-06
Epoch [996/1000], Loss: 3.566336090443656e-06
Epoch [997/1000], Loss: 3.2285781799146207e-06
Epoch [998/1000], Loss: 4.897496637568111e-06
Epoch [999/1000], Loss: 3.894158908224199e-06
Epoch [1000/1000], Loss: 3.665677240860532e-06
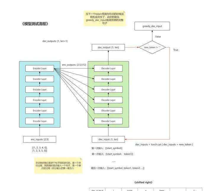
15. 测试
# 原文使用的是大小为4的beam search,这里为简单起见使用更简单的greedy贪心策略生成预测,不思考候选,每一步选择概率最大的作为输出
# 如果不使用greedy_decoder,那么我们之前实现的model只会进行一次预测得到['i'],并不会自回归,所以我们利用编写好的Encoder-Decoder来手动实现自回归(把上一次Decoder的输出作为下一次的输入,直到预测出终止符)
def greedy_decoder(model, enc_input, start_symbol):
"""enc_input: [1, seq_len] 对应一句话"""
enc_outputs = model.encoder(enc_input) # enc_outputs: [1, seq_len, 512]
# 生成一个1行0列的,和enc_inputs.data类型一样的空张量,待后续填充
dec_input = torch.zeros(1, 0).type_as(enc_input.data) # .data避免影响梯度信息
next_symbol = start_symbol
flag = True
while flag:
# dec_input.detach() 创建 dec_input 的一个分离副本
# 生成了一个 只含有next_symbol的(1,1)的张量
# -1 表明在最后一个维度上进行拼接cat
# 这行代码的作用是将next_symbol拼接到dec_input中,作为新一轮decoder的输入
dec_input = torch.cat([dec_input.detach(), torch.tensor([[next_symbol]], dtype=enc_input.dtype).cuda()], -1) # dec_input: [1,当前词数]
dec_outputs = model.decoder(dec_input, enc_input, enc_outputs) # dec_outputs: [1, tgt_len, d_model]
projected = model.projection(dec_outputs) # projected: [1, 当前生成的tgt_len, tgt_vocab_size]
# max返回的是一个元组(最大值,最大值对应的索引),所以用[1]取到最大值对应的索引, 索引就是类别,即预测出的下一个词
# keepdim为False会导致减少一维
prob = projected.squeeze(0).max(dim=-1, keepdim=False)[1] # prob: [1],
# prob是一个一维的列表,包含目前为止依次生成的词的索引,最后一个是新生成的(即下一个词的类别)
# 由于注意力是依照前面的词算出来的,所后来生成的不会改变之前生成的
next_symbol = prob.data[-1]
if next_symbol == tgt_vocab['.']:
flag = False
print(next_symbol)
return dec_input # dec_input: [1,tgt_len]
# 测试
model = torch.load('MyTransformer.pth')
model.eval()
with torch.no_grad():
# 手动从loader中取一个batch的数据
enc_inputs, _, _ = next(iter(loader))
enc_inputs = enc_inputs.cuda()
for i in range(len(enc_inputs)):
greedy_dec_input = greedy_decoder(model, enc_inputs[i].view(1, -1), start_symbol=tgt_vocab['S'])
predict = model(enc_inputs[i].view(1, -1), greedy_dec_input) # predict: [batch_size * tgt_len, tgt_vocab_size]
predict = predict.data.max(dim=-1, keepdim=False)[1]
'''greedy_dec_input是基于贪婪策略生成的,而贪婪解码的输出是基于当前时间步生成的假设的输出。这意味着它可能不是最优的输出,由于它仅思考了每个时间步的最有可能的单词,而没有思考全局上下文。
因此,为了获得更好的性能评估,一般会将整个输入序列和之前的假设输出序列传递给模型,以思考全局上下文并允许模型更准确地生成输出
'''
print(enc_inputs[i], '->', [idx2word[n.item()] for n in predict])
tensor(1, device='cuda:0')
tensor(2, device='cuda:0')
tensor(3, device='cuda:0')
tensor(5, device='cuda:0')
tensor(8, device='cuda:0')
tensor([1, 2, 3, 5, 0], device='cuda:0') -> ['i', 'want', 'a', 'coke', '.']
tensor(1, device='cuda:0')
tensor(2, device='cuda:0')
tensor(3, device='cuda:0')
tensor(4, device='cuda:0')
tensor(8, device='cuda:0')
tensor([1, 2, 3, 4, 0], device='cuda:0') -> ['i', 'want', 'a', 'beer', '.']

附1:对注意力分头的探究
# 探究一下多头注意力从(batch_size, seq_len, d_model) 到 (batch_size,n_heads, seq_len, d_k/v)的意义
# 1、这是初始的q
q = torch.arange(120).reshape(2,5,12)
print(q)
print('------------------')
batch_size = 2
seq_len = 5
d_model = 12
n_heads = 3
d_k = 4
# 2、分成n_heads个头
new_q = q.view(batch_size, -1, n_heads, d_k).transpose(1,2)
# 上面一行代码的形状变化:(2,5,12) -> (2,5,3,4) -> (2,3,5,4)
# 意义变化:最初是batch_size为2,一个batch中有2个句子,一个句子包含5个词,每个词由长度为12的向量表明
# 最后依旧是batch_size为2,但一个batch中有3个头,每个头包含一个句子,每个句子包含5个词,但每个词由长度为4的向量表明
print(new_q)
print(new_q.shape) # torch.Size([2, 3, 5, 4])
print('------------------')
# 3、将n_heads个头合并
final_q = q.transpose(1,2).contiguous().view(batch_size, -1, d_model)
print(final_q)
print(final_q.shape)
print('------------------')
# 按原来的concat实现拼回去元素顺序和最初不同了,因此改成下面这种实现
final_q2 = torch.cat([new_q[:,i,:,:] for i in range(new_q.size(1))], dim=-1)
print(final_q2)
print(final_q2.shape)
tensor([[[ 0, 1, 2, 3, 4, 5, 6, 7, 8, 9, 10, 11],
[ 12, 13, 14, 15, 16, 17, 18, 19, 20, 21, 22, 23],
[ 24, 25, 26, 27, 28, 29, 30, 31, 32, 33, 34, 35],
[ 36, 37, 38, 39, 40, 41, 42, 43, 44, 45, 46, 47],
[ 48, 49, 50, 51, 52, 53, 54, 55, 56, 57, 58, 59]],
[[ 60, 61, 62, 63, 64, 65, 66, 67, 68, 69, 70, 71],
[ 72, 73, 74, 75, 76, 77, 78, 79, 80, 81, 82, 83],
[ 84, 85, 86, 87, 88, 89, 90, 91, 92, 93, 94, 95],
[ 96, 97, 98, 99, 100, 101, 102, 103, 104, 105, 106, 107],
[108, 109, 110, 111, 112, 113, 114, 115, 116, 117, 118, 119]]])
——————
tensor([[[[ 0, 1, 2, 3],
[ 12, 13, 14, 15],
[ 24, 25, 26, 27],
[ 36, 37, 38, 39],
[ 48, 49, 50, 51]],
[[ 4, 5, 6, 7],
[ 16, 17, 18, 19],
[ 28, 29, 30, 31],
[ 40, 41, 42, 43],
[ 52, 53, 54, 55]],
[[ 8, 9, 10, 11],
[ 20, 21, 22, 23],
[ 32, 33, 34, 35],
[ 44, 45, 46, 47],
[ 56, 57, 58, 59]]],
[[[ 60, 61, 62, 63],
[ 72, 73, 74, 75],
[ 84, 85, 86, 87],
[ 96, 97, 98, 99],
[108, 109, 110, 111]],
[[ 64, 65, 66, 67],
[ 76, 77, 78, 79],
[ 88, 89, 90, 91],
[100, 101, 102, 103],
[112, 113, 114, 115]],
[[ 68, 69, 70, 71],
[ 80, 81, 82, 83],
[ 92, 93, 94, 95],
[104, 105, 106, 107],
[116, 117, 118, 119]]]])
torch.Size([2, 3, 5, 4])
——————
tensor([[[ 0, 12, 24, 36, 48, 1, 13, 25, 37, 49, 2, 14],
[ 26, 38, 50, 3, 15, 27, 39, 51, 4, 16, 28, 40],
[ 52, 5, 17, 29, 41, 53, 6, 18, 30, 42, 54, 7],
[ 19, 31, 43, 55, 8, 20, 32, 44, 56, 9, 21, 33],
[ 45, 57, 10, 22, 34, 46, 58, 11, 23, 35, 47, 59]],
[[ 60, 72, 84, 96, 108, 61, 73, 85, 97, 109, 62, 74],
[ 86, 98, 110, 63, 75, 87, 99, 111, 64, 76, 88, 100],
[112, 65, 77, 89, 101, 113, 66, 78, 90, 102, 114, 67],
[ 79, 91, 103, 115, 68, 80, 92, 104, 116, 69, 81, 93],
[105, 117, 70, 82, 94, 106, 118, 71, 83, 95, 107, 119]]])
torch.Size([2, 5, 12])
——————
tensor([[[ 0, 1, 2, 3, 4, 5, 6, 7, 8, 9, 10, 11],
[ 12, 13, 14, 15, 16, 17, 18, 19, 20, 21, 22, 23],
[ 24, 25, 26, 27, 28, 29, 30, 31, 32, 33, 34, 35],
[ 36, 37, 38, 39, 40, 41, 42, 43, 44, 45, 46, 47],
[ 48, 49, 50, 51, 52, 53, 54, 55, 56, 57, 58, 59]],
[[ 60, 61, 62, 63, 64, 65, 66, 67, 68, 69, 70, 71],
[ 72, 73, 74, 75, 76, 77, 78, 79, 80, 81, 82, 83],
[ 84, 85, 86, 87, 88, 89, 90, 91, 92, 93, 94, 95],
[ 96, 97, 98, 99, 100, 101, 102, 103, 104, 105, 106, 107],
[108, 109, 110, 111, 112, 113, 114, 115, 116, 117, 118, 119]]])
torch.Size([2, 5, 12])
附2:模型中的数据流动
















- 最新
- 最热
只看作者