最近做的一个温差能量采集的电路,用于给WSNs节点供电。
采用凌特(已被ADI收购)的LTC3108作为电源管理。
特性如下:
1.可选择输出2.5V/3V/3.7V/4.5V电压
2.具有2.2V/3mA的LDO输出
3.逻辑控制输出和储能输出功能
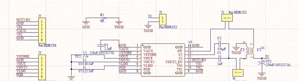
电路原理图如下:

其中,TC1和TC2为两颗220uF的钽电容。耦合电感匝数比为1:100。
LTspice仿真结果如下:

输入电压为30mV时,LDO和VOUT输出2.2V和3.28V。
3D模型图如下(专治颈椎病):

大致就这样(自己认识就行)。
下次写AD5933+STM32测量生物电阻抗的方法。
下下次写一个本科毕设:单片机北斗导航系统设计
下下下次写一个三轴加速度传感器计步器加温湿度传感器(可穿戴设备)
下下下下次写一个12V转±100V的Boost电路
下下下下下次写一个MEMS音频信号采集电路(SNR比较高)
下下下下下下次还有…
还在整理以前写的一些任务分配算法和单片机之类的一些代码,准备上传
© 版权声明
文章版权归作者所有,未经允许请勿转载。如内容涉嫌侵权,请在本页底部进入<联系我们>进行举报投诉!
THE END


















- 最新
- 最热
只看作者