一、介绍

LDO是Low Dropout Regulator 的缩写,意思是低压差线性稳压器。
低压差 是指输入电压-输出电压的值比较低线性 是指MOS基本处于线性工作状态稳压器 是指在正常的VIN范围内,输出VOUT都稳定在一个固定值,这个固定值就是我们想要的电压值。比如VIN电压4.3~5V,VOUT始终保持在3.3V输出低压差稳压器(LDO)看似简单,但可提供重要功能,例如将负载与不干净的电源隔离开来或者构建低噪声电源来为敏感电路供电。
二、分类

2.1 NPN型线性稳压器
高性能非常低的工作电流对输出电容几乎没有要求较高的drop-out电压(1.5-2.5V)
2.2 PNP-LDO线性稳压器
高性能较低的drop-out电压(<1V)较高的静态电流工作电流随着负载增加而增加
2.3 Quasi-LDO线性稳压器
对输入输出电容容量要求较低drop-out电压比传统NPN线性稳压器低具有比PNP-LDO线性稳压器更好的负载调整率
2.4 CMOS-LDO线性稳压器
非常低的drop-out电压非常低的静态电流与工作电流工作电流与负载无关
三、原理
3.1内部结构
以PMOS LDO为例:

LDO内部基本都是由4大部件构成,分别是、
分压取样电路、
基准电压和
误差放大电路。
晶体管调整电路
分压取样电路: 通过电阻R1和R2对输出电压进行采集;基准电压: 通过bandgap(带隙电压基准)产生的,目的是为了温度变化对基准的影响小;误差放大电路: 将采集的电压输入到比较器反向输入端,与正向输入端的基准电压(也就是期望输出的电压)进行比较,再将比较结果进行放大;晶体管调整电路: 把这个放大后的信号输出到晶体管的控制极(也就是PMOS管的栅极或者PNP型三极管的基极),从而这个放大后的信号(电流)就可以控制晶体管的导通电压了,这就是一个负反馈调节回路。
3.2反馈流程
比如你设计了一个LDO电源输入是5V,输出是3.3V,效率大概是66%。

1.反馈回路
当输出电压 Vout 由于负载变化或其他原因电压下降时,两个串联分压电阻两端的电压也会下降,进而A点电压下降,A点的电位和基准电压 VREF 电位相比较,误差放大器会减小它的输出,使得PMOS管G极电压下降,PMOS管 VS电压不变,进而使得VGS的压差增加(我们用Vgs和Vds的绝对值描述PMOS更直观),ISD 会增加,输出电流 Iout 增加就会使得输出电压 Vout 上升,完成一次反馈控制,使得 Vout 又回到正常电位。过程如下: Vout ↓ — — > VA ↓ — — > VG ↓ — — > Iout ↑ — — > Vout ↑当输出电压 Vout 增大时,A点电压 VA 增大,放大器输出电压增加,PMOS管的G极电压 VG 增大,∣VGS∣减小,PMOS的输出电 ISD 减小,输出电压 Vout 减小。过程如下: Vout ↑ — — > VA ↑ — — > VG ↑— — > Iout ↓ — — > Vout ↓
2.PMOS驱动的反馈
上面的描述中有两个地方格外介绍下,其一是,当 VA小于VREF时,G点的电位就会减小,通俗点理解,运算放大器总是倾向于使得正(+)负(-)输入端的电压相等,因此,当VA小于VREF时,运放就会减小输出。另一点是,G电位下降后为什么Iout就上升呢?这就涉及到PMOS工作状态,下图是PMOS的输出特性曲线,或者叫做伏安特性曲线,是PMOS本身的一个特性,根据G、D、S电压不同,MOS会工作在不同的区域,即可变电阻区,饱和区(恒流区),截至区。LDO中的MOS是工作在恒流区的。顺着下图绿色箭头指示方向∣VGS∣逐渐上升,ID 跟着|VGS|上升而上升,而这段区域内不管VDS怎么变换ID基本不变,换句话说,恒流区内,ID只受|VGS|控制,因此基于MOS的放大器有时也被叫做跨导放大器。这就是PMOS LDO工作原理的核心部分。

LDO工作原理就一句话:通过运放调节P-MOS的输出。
补充:
所有稳压器都使用反馈回路(Feedback Loop)以保持输出电压的稳定。反馈信号在通过回路后都会在增益和相位上有所改变,通过在单位增益频率下的相位偏移总量来确定回路的稳定性。引入反馈的电路必须考虑回路稳定性问题。负反馈越深,也容易自激振荡。为了提高放大器在深度负反馈条件下的工作稳定性,一般采用的消振方法为频率补偿(相位补偿)
下图的公式会涉及到微积分,了解即可。

四、参数介绍
输入输出压差(Dropout Voltage)线性调整率(Line regulation)负载调整率(Load Regulation)电源抑制比(PSRR)瞬态响应(Transient response)静态电流(Supply Pin Current )
1. 输入输出压差(Dropout Voltage)
![图片[1] - 电子元器件学习-IDO篇:原理、参数手册解读、设计要点、具体案例分析 - 鹿快](https://img.lukuai.com/blogimg/20251104/e26ad6009986491b93c0693b5c6064e4.png)

2. 线性调整率(Line regulation)

线性调整率衡量了LDO(低压差线性稳压器)在输入电压波动时保持输出电压稳定的能力。尽管LDO旨在实现这一功能,但输入电压的变化仍会对输出电压产生一定影响。这种影响,即输出电压随输入电压变化的比率,被定义为线性调整率。为了测量线性调整率,我们在保持负载恒定的条件下,观察输入电压在最大和最小值之间变化时输出电压的变化范围。这个变化范围与输入电压变化范围的比值即为线性调整率。线性调整率与LDO内部的误差放大器放大倍数(A)和调整管(gm)的跨导有关。
在选择LDO芯片时,线性调整率是一个关键因素。对于需要在输入电压大范围变化时保持输出电压稳定的应用(如便携式设备的电池供电系统),应选择具有较低线性调整率的芯片。计算线性调整率时,需考虑LDO的输入和输出电压变化范围以及线性调整率的具体数值。通过代入公式,可得出输出电压随输入电压变化的百分比。若此百分比不满足应用需求,可能需要选择具有更低线性调整率的LDO芯片。
在实际应用中,可查阅LDO芯片的数据手册获取其线性调整率数值。数据手册通常提供不同负载电流下输入电压变化对输出电压影响的数据。根据这些数据,可以评估LDO是否满足应用需求,并在必要时进行选型和调整。
3. 负载调整率(Load Regulation)


随着负载电流增大,在0.1mA和100mA之间,电压几乎没有什么变化,此时负载调整率无线趋近于0,到1A,输出电压也就变小了不到0.01V,那它的负载调整频率就非常小。
LDO优势之一是能够衰减开关电源生成的
。这对于ADC/DAC、PLL和时钟器件非常重要,因为含有噪声的电源电压会影响这类器件的性能。
电压纹波
4. 电源抑制比(PSRR)
电源抑制比(Power Supply Rejection Ratio.PSRR),LDO的输入源往往许多干扰信号存在,PSRR反映了LDO对于这些干扰信号的抑制能力。![图片[2] - 电子元器件学习-IDO篇:原理、参数手册解读、设计要点、具体案例分析 - 鹿快](https://img.lukuai.com/blogimg/20251104/598d76d1559c4fb1a15577f64dcf41bf.png)

假设我们的电压为100mV,但输出衰减了100多倍,降至0.几mV的水平。这是基于PSRR(电源抑制比)理论的计算结果。若想实现理想的PSRR结果,首要条件是进行精确的测试。测试过程中,我们需要使用专业的测试工具、探头和夹具。其次,器件的布局、布线和输出电容等因素都可能影响纹波,因此必须妥善考虑。

满足上述条件后,我们才能接近理论值。但请注意,实际值与理论值之间总会存在误差,有时误差可能较大。要减小误差,关键之一是选择合适的降噪电容器(cnr)。在低频下,这种电容器的影响尤为显著,其影响因子高达三个加号。因此,我们应选择合适的电容并放置在靠近管脚的位置,以更好地降低参考电源上的高频噪声,从而减少误差放大器的输出高频噪声。
此外,开关噪声是导致纹波的主要原因之一。降噪电容的第二个关键点是输出电容。尽管在低频下影响较小,但在中频和高频下影响较大。通常,我们将20MHz以内的频率视为高频,因此输出电容的影响不容忽视。在选择输出电容时,我们需要考虑其ESL(等效串联电感)和ESR(等效串联电阻)的影响。为了降低纹波,我们可以选择大电容来降低ESL,但同时要注意不要仅依赖一个大电容。例如,如果电路需要22微法的电容,我们可以在放置一个22微法电容的同时,再并联一个较小的电容(如0.1微法或1微法),以抑制高频噪声并提供高频旁路。在vout后面添加小电容也有助于降低纹波。这些小电容不仅可以滤除高频噪声,还可以改善环路误差放大器的性能。同时,布局和布线对低频、中频和高频都有影响,因此我们需要精心设计以减小误差。还有前馈电容CSS这前馈电容就不说了,cff集成在芯片内部的。
当然,还有一个影响较大的因素,我们差点儿遗漏了,那就是输入与输出的压差。这个压差在中频、低频和高频下都有显著影响。但请放心,这种影响是可以通过设计来避免的。例如,如果你有一个从5V转为2.5V的转换器,其压差为2.5V,这个压差相对较大。为了降低这种影响,你可以先将5V转为3.3V或3V,然后再从这3V转回2.5V。这样的设计可以有效地降低纹波,提高电源的稳定性。
在PSRR(电源抑制比)的定义中,它会随着压差的变化而变化。因此,选择一个合理的压差对于提高PSRR非常重要。
总之,在设计电源时,我们需要综合考虑各种因素,包括输入与输出的压差、输出电容的ESR和ESL等,以确保电源的稳定性和可靠性。同时,我们还需要关注负载电流突变时对电源的影响,并采取相应的措施来减小这种影响。
5. 瞬态响应(Transient response)
![图片[3] - 电子元器件学习-IDO篇:原理、参数手册解读、设计要点、具体案例分析 - 鹿快](https://img.lukuai.com/blogimg/20251104/b39a2f76a61846f69b1788bd04a8109d.png)

瞬态响应就是我们要考虑当负载这个电流突变的时候,对电压的一个影响,这就主要取决于输出电容的ESR(等效串联电阻)和ESL(等效串联电感)以及旁路电容。
看右图,可以看到这样的一个环路响应,当电流突变的时候,输出电压也会产生突变,瞬时拉低到Vmax,这个和我们的电容量有关系,因为它电压下降,电容放电,但电容过大,响应时间也慢(会使电压拉的时间长类似让那个坡度变的很缓)。为了减小这种影响,我们需要选择合适的输出电容,并考虑其ESR和ESL的值。一般来说,输出电容的容量越大,输出电压的跌落就越小。
但过大的电容会导致响应变慢,因此我们需要找到一个平衡点。在实际设计LDO 电路中,其输出电流2A以内,我们通常会将输出电容放在十微法到四十七微法之间(>47没什么效果了),具体值取决于输出电流的大小。一般手册可能就几uf,但实际上也得放个10uF的,让响应的突变更小一点。
此外,我们还需要注意ESR和ESL对输出电压的影响。当负载电流突然变化时,由于ESR和ESL的存在,输出电压会发生变化。为了减小这种变化,我们需要选择合适的电容和电感,并考虑它们之间的匹配问题。

6. 静态电流(Supply Pin Current )
静态电流是电子设计中追求低功耗时的关键因素,无论哪种电源芯片,都存在功率损耗,影响电路效率。静态电流是电源芯片在不工作时的自身消耗电流。理想中,我们希望芯片无损耗,但现实中每款芯片都有静态电流。例如,常用的稳压芯片7805和AMS1117的静态电流分别为8mA和10mA,而TLV70033仅为31微安。
在选择电源芯片时,静态电流是重要指标,但还需考虑转换效率等。芯片手册中,静态电流可能用quiescent current、Ground current或Supply Current等术语表示。在低功耗应用中,如可穿戴设备,降低静态电流能显著延长电池寿命。因此,设计师在选择电源芯片时,除了性能参数,还需特别关注静态电流大小,以实现低功耗、高效设计。
手册解读

功耗的计算公式为 P = (VIN-VOUT)*IOUT,其中 VIN 代表输入电压,VOUT代表输出电压,而 IOUT是输出电流。以具体数值为例,当输入电压为3.3V,输出电压为1.5V,输出电流为250mA时,代入公式得到功耗 P = (VIN-VOUT)*IOUT= 450mW。这一计算结果显示功耗已经超过了芯片所允许的功耗范围(400mW)。

为了评估这种温升的影响,我们可以考虑设备在最大功耗下的热性能。如果设备在最大功耗450mW下运行且芯片是SC70-5封装,系统中Ta = 25℃,并且稳态功率的器件是P = 450mW,则:TJ = 25℃+(330℃/ W * 0.45W)= 173.5℃。
考虑到设备在常温25度下的工作环境,如果温升超过125度,结温将不可避免地超过150度,导致设备无法正常工作,而且这是极限结温,实际上工作温度是-40℃~85℃。因此,通过理论计算,我们可以断定这个设计在功耗方面存在严重问题,需要调整设计参数或采取其他散热措施,以确保设备在实际应用中能够正常运行。

管脚

电气特性
理解下图参考参数那节
![图片[4] - 电子元器件学习-IDO篇:原理、参数手册解读、设计要点、具体案例分析 - 鹿快](https://img.lukuai.com/blogimg/20251104/1c8c4c0a95064648bb038543e68c90c5.png)
![图片[5] - 电子元器件学习-IDO篇:原理、参数手册解读、设计要点、具体案例分析 - 鹿快](https://img.lukuai.com/blogimg/20251104/6337cfee46074325b2ffb2f42679761c.png)
43

设计要点
1. 输入电容
输入电容在电子设计中扮演着关键角色。它的主要功能是过滤输入电源中的噪声和涟漪,保护LDO(低压差线性稳压器)免受这些干扰的影响。通过与LDO形成低通滤波器,输入电容可以有效地滤除高频噪声和涟漪,提高LDO的稳定性和噪声抑制能力。随着输入电容容量的增加,其滤波效果会相应增强。
除了滤波功能,输入电容还能显著提升LDO的瞬态响应能力。在负载发生瞬间变化时,输入电容可以快速提供所需的额外电荷,使LDO能够迅速调整输出电压,确保输出电压的稳定性和质量。
此外,输入电容还能补偿因输入线较长而引入的寄生电感效应,从而防止电路发生自激振荡。为了提高电路的稳定性和可靠性,通常会在调整器的输入端并联使用两个电容:一个较大容量的电容用于滤波(通常在22uF左右),而一个较小容量的电容用于消除振荡(通常选0.1uF),并尽量靠近调整器的输入引脚放置。
在实际应用中,还需考虑温度对电容性能的影响。由于电容的性能会随着温度的变化而变化,因此在高温或低温环境下可能需要采取特定的措施来确保电容的正常工作。输入电容的电压应大于LDO的最大输入电压。这是因为输入电容在电路中起着分压的作用,如果其电压过低,可能会导致电路不稳定或损坏。
同时,为了确保电容的可靠性和寿命,通常建议对电容进行降额使用。这意味着在实际应用中,电容的额定电压和电流应低于其标称值,通常陶瓷电容需要降额80%使用,而钽电容则需要降额50%,以确保在各种工作条件下都能稳定可靠地工作。(为什么不选择铝电解电容?因为它的封装大,容量也大,同时它的ESR也比较大)
2. 输出电容

输出电容的作用
输出电容主要用于储存电荷,为负载电路提供瞬时电流支持,稳定输出电压。当负载电流瞬间增加时,输出电容能够快速提供额外的电荷,保证输出电压不会因此降低。而当负载电流瞬间减小时,输出电容能够缓冲输出电压的波动,使得输出电压更加平稳。

设计案例分析

输入输出电容

在LDO(低压差线性稳压器)的输入端使用RC电路(电阻和电容的组合)有多种作用:
去耦和滤波:RC电路可以作为一个简单的滤波器,用来滤除输入电源中的高频噪声和纹波。电容能够存储电荷并在需要时释放,以平滑电压波动,而电阻则用来限制电流的突变,从而减少噪声的影响。减小输入电容的充放电电流:通过串联一个电阻,可以减小输入电容在开机或电源突变时的充放电电流,从而避免过大的电流对电源或其他电路组件造成冲击。减小浪涌电流:当电源开启或 LDO 使能时,由于输入电容的突然充电,可能会产生浪涌电流。RC电路中的电阻可以限制这个初始充电电流,从而保护电源和 LDO。改善稳定性:在某些情况下,RC电路可以用来改善 LDO 的稳定性。通过调整电阻和电容的值,可以改变 LDO 的频率响应,从而优化其性能。软启动功能:通过适当设计RC电路,可以实现 LDO 的软启动功能。在 LDO 开启时,由于电阻的存在,输入电压会逐渐上升到稳定值,避免 LDO 突然承受过高的电压而损坏。减小电源噪声对 LDO 的影响:电源线上可能存在各种噪声源,RC电路可以作为一个缓冲器,减小这些噪声对 LDO 的影响。假负载

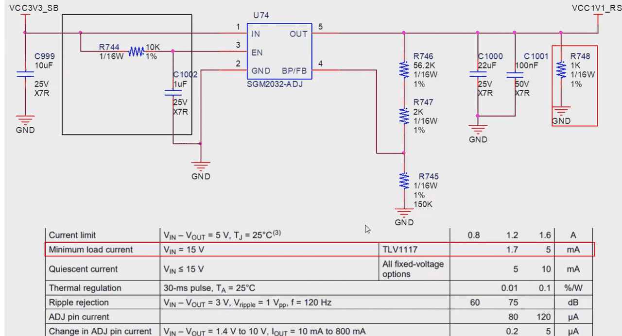
为什么要加一个1K对GND的一个负载?但它不是真正的负载,那我们称它是一个假负载,那这样的一个假负载,是起到一个什么样的作用?
多数较新的器件都支持无负载运行,极少有例外。采用使LDO在任何输出电容(尤其是低DSR电容)条件下保持稳定的相同设计技术 来确保无负载条件下的稳定性。对那些要求负载的少数现代器件来说,导致限制的通常是通过调整元件的漏电流,而不是稳定性。怎样才能知道这些呢? 阅读数据手册。如果器件要求最低负载,数据手册一定会有所表示。ADP1740和其他低电压、高电流LDO就属于这类
许多LDO电路为了确保其内部反馈控制环路的稳定性,需要一个最小的负载电流。这个最小负载电流是LDO能够正常工作的必要条件。
LDO的反馈控制环路:
LDO电路中的反馈控制环路是一个闭环系统,它的核心任务是监测输出电压,并与一个内部参考电压进行比较。这个比较的结果用来调整电源的输出,从而保持输出电压的稳定。这个环路通常包括误差放大器、功率调整管(通常是一个MOSFET或双极型晶体管)以及反馈电阻网络。
最小负载电流的必要性:
为了确保LDO的稳定工作,其反馈控制环路需要足够的电流来保持其活性。这个电流就是最小负载电流。如果负载电流低于这个值,LDO可能无法维持其闭环增益,导致输出电压不稳定或偏离设定值。在某些情况下,如果负载电流过低或没有负载,LDO可能会进入一种“开环”状态,这意味着它的输出电压将不再受控制,可能导致系统不稳定或损坏。
假负载的作用:
为了避免上述问题,工程师通常会在LDO的输出端连接一个“假负载”。这个假负载的作用是在实际负载过轻或没有负载的情况下,为LDO提供一个足够的电流,从而保持其反馈控制环路的稳定。这个假负载通常是一个电阻,其阻值的选择要考虑到LDO的最小负载电流要求。
假负载的选择:
在您提到的例子中,假负载是一个1kΩ的电阻,它能够吸收大约1mA的电流。这个电流加上LDO的静态电流通常能够满足其最小负载电流的要求,从而确保LDO的稳定工作。
需要注意的是,不同的LDO电路可能有不同的最小负载电流要求。因此,在设计电路时,工程师需要查阅具体的LDO数据手册,了解其具体的工作条件和要求,从而选择合适的假负载和其他组件。
总之,为了确保LDO电路的稳定工作,工程师需要仔细考虑其最小负载电流要求,并在必要时使用假负载来提供足够的电流。
相位裕度(了解)

现在用的LDO很少有这种情况了,因为它内部自己给我们集成了,是环路更加稳定了。

3. 功耗和温升

稳定性确实是LDO电路设计中需要重点考虑的因素。除了之前提到的输入输出电容和假负载,功耗与温升同样值得我们关注。在实际设计中,很多工程师可能过于关注电路的输出能力,如能否实现从3.3V到1.5V的电压转换并输出200mA或300mA的电流,而忽略了功耗问题。
当我们评估一个LDO的性能时,除了考虑其标称的最大结温(如150℃),实际上我们更应该保守地以125℃为限。这是因为很多进口芯片的实际耐受温度可能低于标称值,而一些国产芯片则可能存在虚标的情况。因此,在设计中,我们需要确保在正常工作条件下,LDO的温升不会超过这个安全限值。
同时,我们还需要考虑环境温度对LDO性能的影响。在常温下,如果我们不采取额外的散热措施,LDO的温升应控制在100℃以内。而在高温环境下(如55℃),温升应控制在50℃以内,以确保LDO的稳定性和可靠性。
此外,关于效率的计算,虽然静态电流(IQ)很小,通常可以忽略不计,但在精确计算中,我们仍需要将其考虑在内。因为除了输出电流外,静态电流也是LDO功耗的一部分。虽然这部分功耗相对较小,但在一些对效率要求较高的应用中,我们仍需要对其进行精确计算和控制。
总之,在LDO电路设计中,我们需要全面考虑各种因素,包括稳定性、功耗、温升等,以确保电路的性能和可靠性。同时,在实际应用中,我们还需要根据具体的需求和场景来选择合适的组件和参数,并进行精确的计算和优化。
降噪电容(CNR)

降噪电容在LDO电路中扮演着重要角色。其主要目的是消除内部电压基准产生的噪声。通过放置合适的降噪电容,可以有效地降低这种噪声。例如,在表格中展示的不同电容值(如10纳法、47纳法等)对噪声的抑制效果。然而,需要注意的是,随着电容值的增加,降噪效果的提升逐渐变得有限,因为剩余的噪声可能来源于误差放大器或其他组件,而不仅仅是电压基准。
在选择降噪电容时,除了其值大小外,电容的放置位置也至关重要。为了确保最佳的降噪效果,电容应尽可能靠近相关的管脚,因为小电容的退耦半径相对较小,通常只有几厘米。如果电容放置过远,其降噪效果将会减弱。
除了降低噪声外,降噪电容还能改善LDO的上电时序。在上电过程中,误差放大器的工作是由电压基准和反馈电压的比较来控制的。为了确保LDO正常工作,电压基准需要首先稳定。通过加入电容和相应的电阻形成RC滤波,可以使电压基准的上电过程变得更为平缓,从而消除上电过程中可能产生的浪涌电流。这种平缓的上电过程有助于保护电路免受浪涌冲击的影响,并有助于精确控制LDO的上电时序。

前馈电容(CFF)
这个电容,被称为CFF前馈电容,它在某些LDO设计中被采用,但不是必需的。工程师们可能会根据具体需求选择是否加入。这个电容的主要作用是改善LDO的负载瞬态响应。当将其加在误差放大器的负极反馈端时,它实际上在反馈回路中引入了一个零点和一个极点,从而增加了相位裕度。
相位裕度是描述电路稳定性的一个重要参数。在没有CFF电容的情况下,相位响应可能直接从一点到另一点,而加入电容后,相位响应曲线会变得更为平缓,从而增加了相位裕度。这种增加有助于改善LDO的瞬态响应,使输出信号更加完整,减少振铃现象,并使环路更加稳定。
然而,需要注意的是,CFF电容对电路的影响是有限的。虽然它可以改善电路的某些性能,但这种改善可能并不是特别显著。因此,在实际设计中,是否加入CFF电容需要根据具体的电路需求和应用场景来决定。
通常,如果PCB板空间允许,且电路设计不是特别紧凑,我会倾向于在设计中加入CFF电容。这样做可以为调试过程提供一定的灵活性。如果在调试过程中发现瞬态响应等方面存在问题,可以很容易地将电容焊接上去以改善性能。然而,如果经过验证发现不加CFF电容时电路环路已经非常稳定,那么为了节省成本和空间,可能会选择不加入这个电容。
总的来说,CFF前馈电容是一个可选的组件,其使用取决于具体的电路需求和应用场景。在实际设计中,需要根据实际情况来决定是否加入这个电容,并对其进行适当的调试和优化。


从LDO芯片手册中,我们可以总结出一些可能遇到的问题及其解决方案。首先,当输入电压发生波动时,LDO的输出线性调整率通常不会有大的变化,除非输出电压跌落至接近或低于其最小工作电压。在这种情况下,输出可能会开始下降。为了确保稳定的输出,需要注意输入电压的范围和压差要求。
其次,过流可能会导致LDO关断,而过流实际上也相当于过热。为了解决这个问题,需要选择合适的过流保护机制,并确保散热良好。
此外,环路震荡是另一个需要关注的问题。为了消除环路震荡,可以尝试加入前馈电容或调整电容的ESR值。如果电容量不足,可能需要增加电容数量或选择具有合适ESR值的电容。
在实际设计中,还需要注意输出滤波电容的选择。如果ESR过高,可能会导致电路不稳定。因此,在选择电容时,需要综合考虑其容量和ESR值。
最后,温升和压差不足是常见的问题。为了确保电路的稳定性和可靠性,需要仔细计算温升并确保压差满足要求。
总之,在设计LDO电路时,需要全面考虑各种因素,包括输入电压波动、过流保护、环路震荡、电容选择和温升等。通过合理的选择和计算,可以确保电路的性能和稳定性。本节课就分享到这里,关于LDO的设计问题还有很多,希望大家能够继续学习和探索。
参考:
电子电路学习笔记(14)——LDO(低压差线性稳压器)
热阻参数介绍
【技术帖】LDO关键指标解释

















暂无评论内容