通过第二章的学习,貌似成功地点亮了一个LED小灯,但是有一些知识点还需要深入学习。单片机是根据硬件电路图的设计来编写代码的,所以学习单片机不仅仅要学习编程知识,还要学习基本的硬件知识,本章就来穿插介绍电路硬件知识。
3.1 电磁干扰EMI
第一介绍一下去耦电容的应用背景,这个背景就是电磁干扰,也就是传说中的EMI(Electromagnetic Interference)。
1、冬天的时候,尤其是空气比较干燥的内陆城市,许多朋友都有这样的经历,手触碰到计算机外壳、铁柜子等物品的时候会被电击,这就是“静电放电”现象,也称之为ESD。
2、不知道你有没有这样的经历,早期使用电钻这种电机设备,并且同时在看电视的时候,电视会出现杂音,这就是“快速瞬间群脉冲”的效果,也称之为EFT。
3、以前的老电脑,有的性能不是很好,带电热插拔优盘、移动硬盘等外围设备的时候,内部会产生一个百万分之一秒的电源切换,直接导致电脑出现蓝屏或者重启现象,就是热插拔的“浪涌”效果,称之为Surge。
……
电磁干扰的内容有许多,这里不能一一列举,但是有些内容超级重大,后边要一点点的了解。这些问题大家不要认为是小问题,列如一个简单的静电放电,用手能感觉到的静电,可能已经达到3KV以上了,如果用眼睛能看得到的,至少是5KV了,只是由于这个电压虽然很高,能量却超级小,持续的时间超级短,因此不会对人体造成伤害。但是这些半导体元器件就不一样了,一旦瞬间电压过高,就有可能造成器件的损坏。即使不损坏,在2、3里边介绍的两种现象,也已经严重干扰到设备的正常使用了。
基于以上的这些问题,就诞生了电磁兼容(EMC)这个名词。这节课讲一下去耦电容的应用,电磁兼容的处理在今后设计电路,对PCB画板布局中应用尤为重大。
3.2 去耦电容的应用
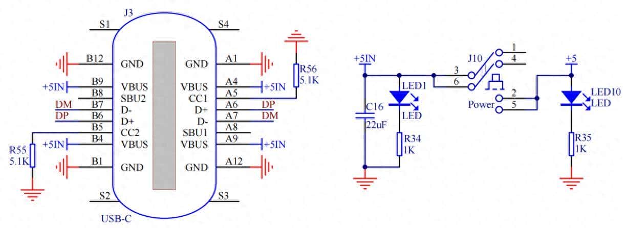
第一来看图3-1,前面已经见过的USB接口和供电电路。

图3-1 USB接口和供电电路
右边这张图,在+5IN处接了一个22uF的电容C16,这个电容值相对开发板上其他的电容比较大,理论上可以理解成水缸或者水池子,同时,可以直接将电流理解成水流,大自然万物的原理都是类似的。
(1)缓冲作用。当上电的瞬间,电流从电源处流下来的时候,容易冲击电子器件,加个电容可以起到缓冲作用。就如同直接用水龙头的水浇地,容易冲坏花花草草。只需要在水龙头处加个水池,让水经过水池后再缓慢流进草地,就不会冲坏花草,起到有效的保护作用。
(2)稳定作用。电路中后级诸多电子器件的功率大小都不一样,而器件正常工作的时候,所需电流的大小也不是一成不变的。列如后级有个器件还没有工作的时候,电流消耗是100mA,突然它参与工作了,电流猛的增大到了150mA,这个时候如果没有一个水缸,电路中的电压(水位)就会直接突然下降,列如5V电压突然降低到3V了。而系统中有些电子元器件必须高于必定的电压才能正常工作,电压太低就直接不工作了,这个时候水缸就必不可少了。电容会在这个时候把存储在里边的电量释放一下,稳定电压,当然,随后前级的电流会及时把水缸充满的。
有了这个电容,可以说电压和电流就会很稳定了,不会产生大的波动。这种电容常用的有如图3-2和图3-3所示三种:

图3-2 铝电解电容


图3-3 钽电容和陶瓷电容
其中第一种个头大,占空间大,单位容量价格最便宜,第二种和第三种个头小,占空间小,性能一般也略好于第一种,但是价格也贵不少。当然,除了价格,还有一些特殊参数,在通信要求高的场合也要思考许多,这里暂且不说。
电容的选取,第一个参数是耐压值的思考。Kingst51开发板用的是5V系统,电容的耐压值要高于5V,一般推荐1.5倍到2倍即可,有些场合稍微再高点也可以。C16选用的是25V耐压的。第二个参数是电容容值,这个就需要根据经验来选取了,选取的时候,要看这个电容起作用的整套系统的功率消耗情况,如果系统耗电较大,波动可能比较大,那么容值就要选大一些,反之可以小一些。
刚开始设计电路也是要模仿别人,别人用多大自己也用多大,慢慢积累。列如上边讲电容作用二的时候,电流从100mA突然增大到150mA,实则即使加上这个电容,电压也会轻微波动,列如从5V波动到4.9V,但是只要板子上的器件在电压4.9V以上也可以正常工作的话,这点波动是被容许的,如果不加或者加的很小,电压波动比较大,有些器件的工作就会不正常。如果加的太大,占空间并且价格也高,所以电容的选取多参考经验。
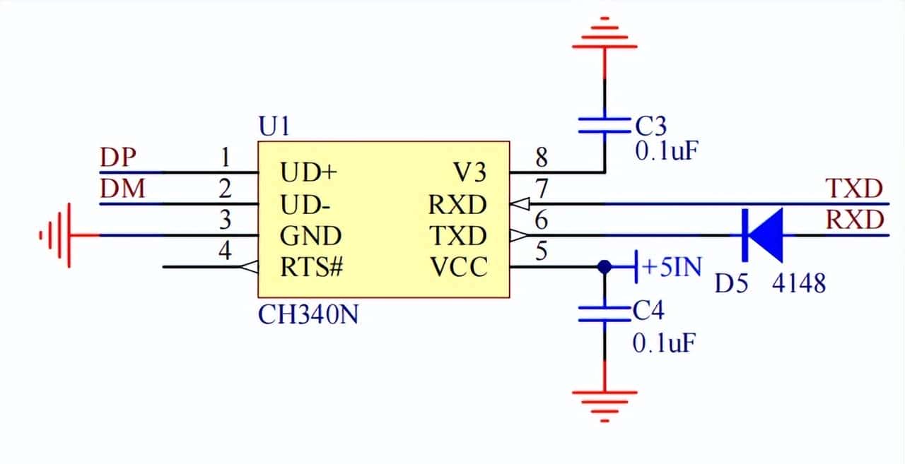
在开发板的每一个芯片的VCC和GND之间,都有一个0.1uF的电容,也就是100nF,它是用来滤除高频信号干扰的,以CH340N为例,如图3-4的C4所示。

图3-4 USB转串口电路电容示意图
初中学过电容的特性——可以通交流隔直流,但是电容的参数对不同频率段信号的作用是不一样的。这个100nF的电容,是前辈根据干扰的频率段,根据板子的参数,根据电容本身的参数所总结出来的一个值。也就是说,后来在设计数字电路的时候,在电源处的去耦高频电容,直接用这个0.1uF就可以了,不需要再去计算和考量太多。
还有一点,可以仔细观察Kingst51开发板,在所有的IC器件的VCC和GND之间的这个0.1uF的高频去耦电容,特别在布板的时候,这个0.1uF电容要尽可能的靠近IC,尽量很顺利的与这个IC的VCC和GND连到一起(尽量不通过过孔连接),确保抗干扰的效果。

















- 最新
- 最热
只看作者