首页
论坛
分享
发布
发布文章
创建话题
创建圈子
发布帖子
开通会员
开通黄金会员
专属会员动态徽章
全站资源折扣购买
VIP内容免费阅读
每日免费30次"AI律师"对话
VIP精准回答阅读权限
VIP用户专属QQ群
开通黄金会员
开通钻石会员
专属会员动态徽章
全站资源折扣购买
VIP内容免费阅读
每日免费100次"AI律师"对话
VIP精准回答阅读权限
VIP用户专属QQ群
开通钻石会员
开通会员 尊享会员权益
登录
注册
找回密码
快速登录
首页
论坛
分享
开通会员 尊享会员权益
登录
注册
找回密码
快速登录
关注
综合
版块
热门
精华
问答
投票
最新回复
最高评分
雪人儿
9个月前发布
2次阅读
关注
私信
用友而已,会计新手从畏惧到熟练只用了3天
刚入行的会计小白是不是经常在实操时对着用友软件不知所措,和我刚开始接触会计行业一样,经常因为搞不懂而加班到深夜。其实它并...
互动专区
评分
回复
分享
聊天记录了
9个月前发布
1次阅读
关注
私信
ERP实训|会计信息系统(一)
系统管理具体操作:
1、注册登录系统管理
2、建立账套
3、设置用户
+11
互动专区
评分
17
分享
琳琳要快乐噢
9个月前发布
1次阅读
关注
私信
用友U8软件操作全流程教程
用友U8软件操作全流程教程,来这里学习就对啦#财务软件 #进销存软件 #财务干货 #管理软件#财务软件推荐 #用友软件
+2
互动专区
评分
回复
分享
奇怪
9个月前发布
1次阅读
关注
私信
会计大学生去面试不会用友,是真的会被淘汰
公司面试了一批会计实习生,面试问一些操作时,发现连用友最基本的操作都说不上来,有的甚至不知道是啥软件,真的很崩溃,这不是...
互动专区
评分
16
分享
南方周墨
9个月前发布
1次阅读
关注
私信
心好累,但是终于搞明白了用友财务软件
最近很多老会计都在找我要这个操作的手册,说找了一些新人会计,面试的时候说这个财务软件也会那个财务软件也会,结果招进来连新...
互动专区
评分
2
分享
瞬间永恒
9个月前发布
1次阅读
关注
私信
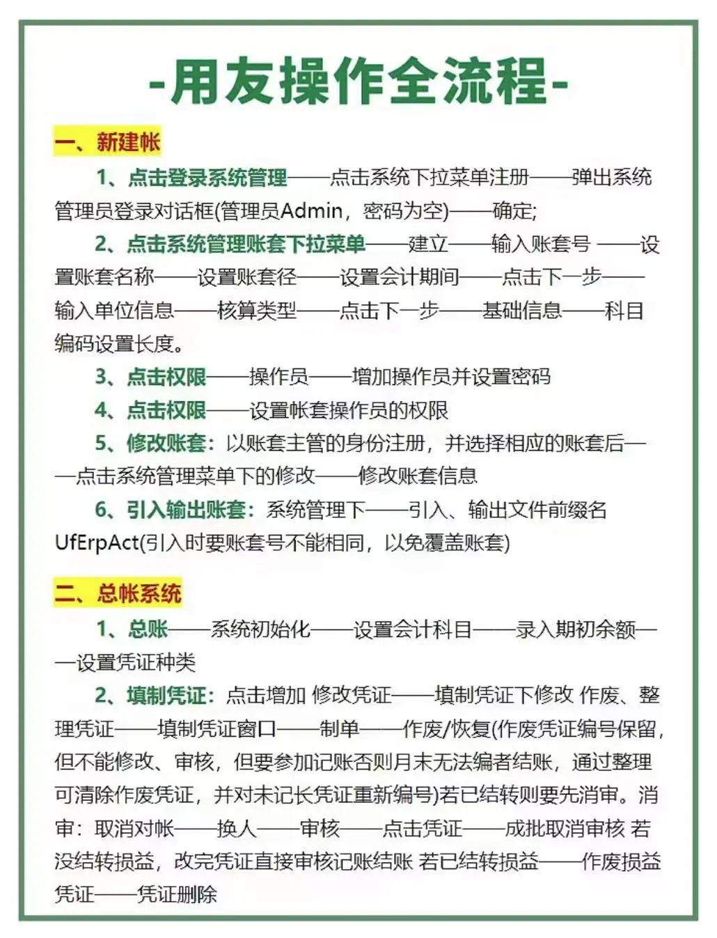
不开玩笑,会计生去面试不会用友,真的会
被pass掉!整理了一些用友操作流程,不会的会计新人宝子一定要看!
🧡新建帐
1、点击登录系统管理一点击系统下拉菜单注册一弹出...
+3
互动专区
评分
8
分享
夏秋楠
9个月前发布
0次阅读
关注
私信
C盘:有没有人管管!
💻平时安装新软件时,默认的安装路径总是在C盘,除非手动去更改,否则大家都抢着在C盘“安家”
🙆其实只要C盘的容量相对充足,软...
+1
互动专区
评分
15
分享
杰哥他爸
9个月前发布
1次阅读
关注
私信
更改c盘文件存储路径
1、同时按住win键和I键;
2.点击“系统”,点击“存储”,选择“更改新内容的保存位置”;
3.在“新的应用将保存到:”选择更改...
互动专区
评分
1
分享
時間刻錄卡帶
9个月前发布
1次阅读
关注
私信
macbook恢复出厂设置时报错
为了卖掉上学时用的macbook,吧,苦心研究了各种方法,打了几次客服,最后成功抹掉硬盘并重装系统
1.关机状态下同时按command+R+...
互动专区
评分
6
分享
Lhhmm7_
9个月前发布
1次阅读
关注
私信
Tips|Mac电脑恢复OS系统💻
因为Mac版软件不好找所以做了Windows系统,结果小广告太多啦真的无语,现在恢复了OS系统(记忆里是选择了笔记本适配的系统的最老...
+5
互动专区
评分
18
分享
大蘑菇仔
9个月前发布
2次阅读
关注
私信
MacBook恢复出厂设置
又学了一招,关机,按住command和r,开机键按一下,打开磁盘,点显示第一个系统,恢复,再退出选第二个 装macos。即使双系统也可...
互动专区
评分
20
分享
iamdobbyC
9个月前发布
1次阅读
关注
私信
用好“设为默认值”,省去反复排版调格式
【前言随笔】本篇为经常固定式排版工作,分享一个好的方法,仅涉及了最简便的三个位置设置提示,简单设置即可上手,可以省掉80%...
+4
互动专区
评分
16
分享
紫墨
9个月前发布
1次阅读
关注
私信
几个实用的PPT插件
🎈OneKeyTools
🎈LvyhTools(英豪插件)
🎈iSlide
插件的功能我只用了部分,有些功能还没有用过
互动专区
评分
回复
分享
老意聊滋补
9个月前发布
2次阅读
关注
私信
干货:deepseek-R1特定模型参数设置方法
1. 上下文消息数量(聊天时的记忆长度):
- 日常对话(3-5条):例如讨论今天发生的事情
- 深度讨论(10-15条):比如讨论一个...
互动专区
评分
回复
分享
晨晨
9个月前发布
1次阅读
关注
私信
不填表终极方案:手动缝合注入
插件采取的注入方式是直接按深度注入到上下文,根据预设和角色卡的提示词结构不同,一刀切的注入方式可能会导致注意力脱离表格、...
+1
互动专区
评分
14
分享
阿万音铃芸
9个月前发布
1次阅读
关注
私信
才发现很喜欢的插件作者已经离世了
去年年底的时候把常用的制作工具版本换成了RPGMaker mz,于是祖传脚本尽失,为了达到效果因此我就开始寻找起了mz的相关插件
于是...
互动专区
评分
9
分享
熊猫不是月半
9个月前发布
1次阅读
关注
私信
edge浏览器必备插件,蕞火的edge插件合集
今天给大家分享一波edge插件,附安装教程
‼️第二张图片即为详细的安装教程
1⃣️ AdGuard
AdGuard 可有效的拦截所有网页上的所...
+3
互动专区
评分
1
分享
星若
9个月前发布
2次阅读
关注
私信
【最终篇】WHV自抢,必须用插件跑赢别人!
这里是新西兰WHV自抢攻略最后一期,教大家插件的使用方法,以及整个操作流程!
步骤都在图里,需要注意的细节我也都写好了,大家...
+4
互动专区
评分
19
分享
又想吃饭了____
9个月前发布
1次阅读
关注
私信
电脑版搜狗输入法状态栏显示!!!
之前不知道怎么弄的,搜狗输入法状态栏突然不显示了,卸了重装也没有,现在找到方法了只要按快捷键ctrl+shift+m,然后点击恢复状...
互动专区
评分
13
分享
枕墨听雪
9个月前发布
10次阅读
关注
私信
中文打不出?隐藏设置曝光,这波操作我跪了
电脑端用搜狗输入法打字的宝宝
有像我一样遇到过中文打不出来的状况吗?
之前试了很多方法,都不行
还问了很多朋友,急得满头大...
互动专区
评分
1
分享
上一页
1
2
3
4
5
…
732
下一页
跳转
HI!请登录
登录
注册
社交账号登录
2人已阅读
STM32单片机项目实战:TouchGFX智能手表(9)底层驱动与UI关联
TOP1
使用 rust 编译 WebAssembly — 环境篇
4天前
1人已阅读
TOP2
光学塑料:PMMA、PS、PC、TPX、SAN、ADC、COC/COP、MR™聚氨酯等
4天前
1人已阅读
TOP3
v-if 和 v-show 的区别📊
4天前
0人已阅读
TOP4
签到领取今日奖励
TOP1
caoyuling
以知识为马,带你驶向未来的彼岸...
4377
TOP2
那年夏天店
分享不止,创意无限,欢迎光临!
1604
TOP3
aw285990
个性随时更改
1293
TOP4
品牌推荐大师
以知识为马,带你驶向未来的彼岸...
662
TOP5
那年夏天店
资源分享店
515
TOP6
a285990
以知识为马,带你驶向未来的彼岸...
498
最新用户
可爱婧多点
关注
以知识为马,带你驶向未来的彼岸...
接受人生不顺利
关注
以知识为马,带你驶向未来的彼岸...
迪蒂didamoon
关注
以知识为马,带你驶向未来的彼岸...
网瘾少女小土豆
关注
以知识为马,带你驶向未来的彼岸...
黑布朗的生活
关注
以知识为马,带你驶向未来的彼岸...
飞奔向宝
关注
以知识为马,带你驶向未来的彼岸...
正版小鯊
关注
以知识为马,带你驶向未来的彼岸...
闻卿82_26
关注
以知识为马,带你驶向未来的彼岸...
发布文章
创建话题
创建圈子
发布帖子
在手机上浏览此页面
登录
没有账号?立即注册
用户名/手机号/邮箱
登录密码
记住登录
找回密码
登录
社交账号登录
使用社交账号登录即表示同意
用户协议
、
隐私声明
注册
已有账号,立即登录
设置用户名
手机号或邮箱
验证码
发送验证码
设置密码
邀请码(选填)
注册
已阅读并同意
用户协议
、
隐私声明