

🌈大家好,我是全全,今天给大家分享的是如何使用PS涂抹工具
💥主要介绍了以下3个部分
1️⃣涂抹工具的位置
2️⃣涂抹工具的基础功能
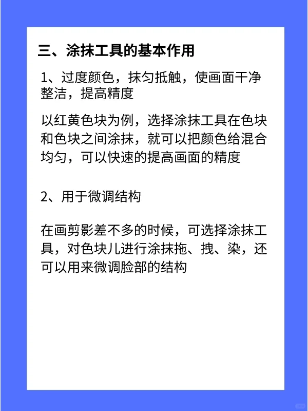
3️⃣涂抹工具的基本作用
🌸图片上的内容写的很详细,小伙伴们可以直接保存或收藏图片
🌿我是全全,欢迎大家点击我的头像,了解更多ps的学习内容
#ps &nb



🌈大家好,我是全全,今天给大家分享的是如何使用PS涂抹工具
💥主要介绍了以下3个部分
1️⃣涂抹工具的位置
2️⃣涂抹工具的基础功能
3️⃣涂抹工具的基本作用
🌸图片上的内容写的很详细,小伙伴们可以直接保存或收藏图片
🌿我是全全,欢迎大家点击我的头像,了解更多ps的学习内容
#ps &nb