首页
论坛
分享
发布
发布文章
创建话题
创建圈子
发布帖子
开通会员
开通黄金会员
专属会员动态徽章
全站资源折扣购买
VIP内容免费阅读
每日免费30次"AI律师"对话
VIP精准回答阅读权限
VIP用户专属QQ群
开通黄金会员
开通钻石会员
专属会员动态徽章
全站资源折扣购买
VIP内容免费阅读
每日免费100次"AI律师"对话
VIP精准回答阅读权限
VIP用户专属QQ群
开通钻石会员
开通会员 尊享会员权益
登录
注册
找回密码
快速登录
首页
论坛
分享
开通会员 尊享会员权益
登录
注册
找回密码
快速登录
2
更多资料
搜索内容
举报用户
西安市第九医院肿瘤分院
以知识为马,带你驶向未来的彼岸...
关注
私信
文章
1
收藏
0
评论
0
圈子
0
帖子
2
粉丝
0
发布
2
排序
最新发布
最近更新
最新回复
最多查看
最高评分
最多回复
最多收藏
西安市第九医院肿瘤分院
9个月前发布
0次阅读
关注
私信
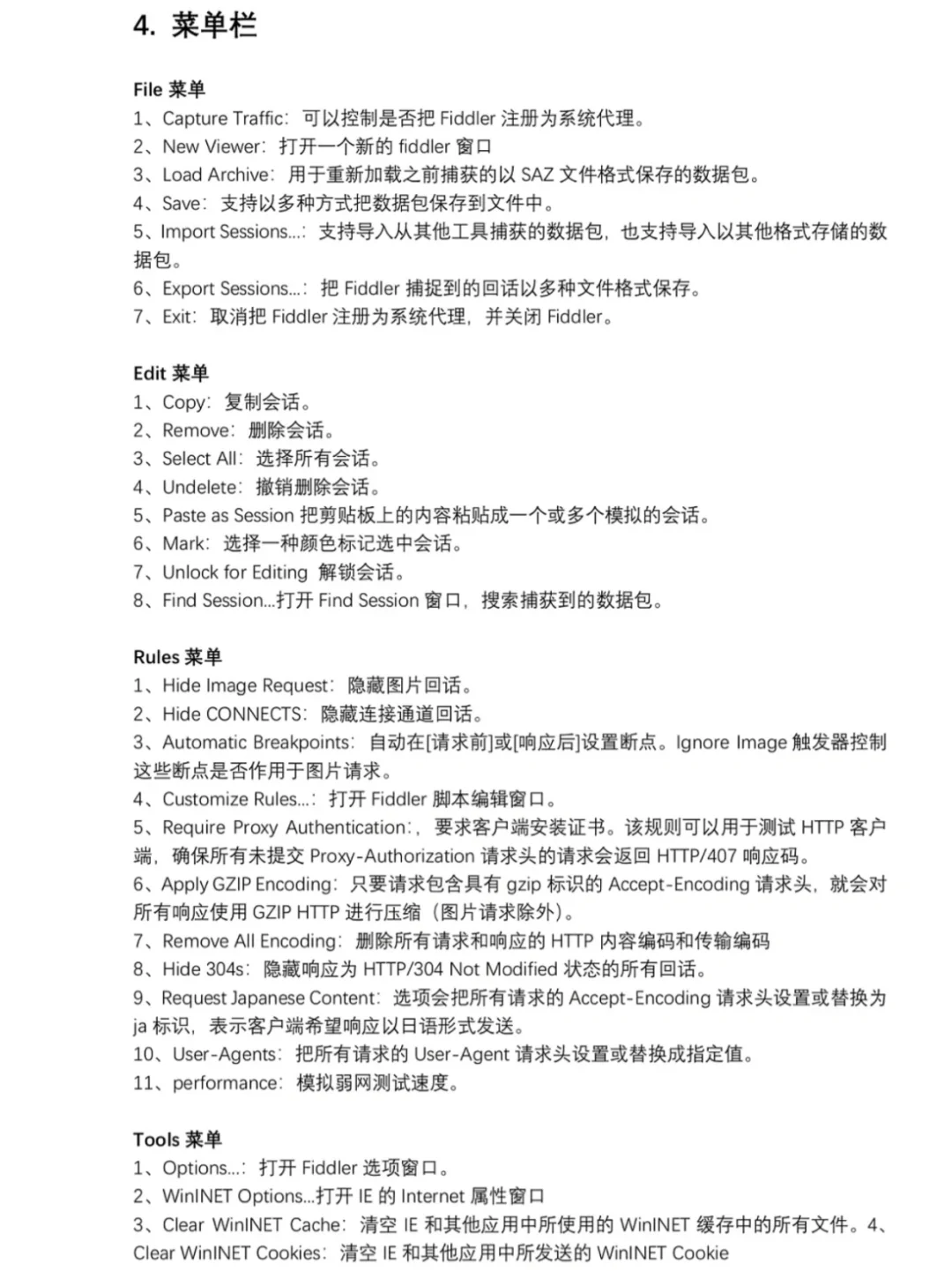
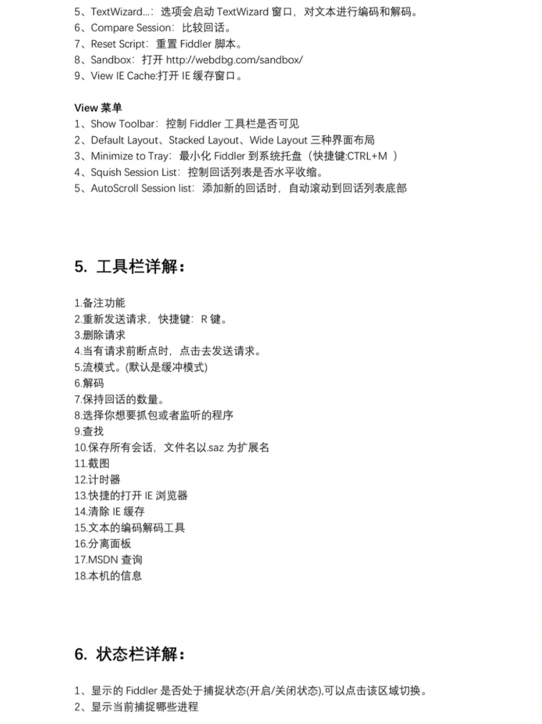
软件测试之抓包神器——Fiddler 的使用
在面试过程中,使用的抓包工具和使用抓包工具主要的用途也是面试官比较喜欢问的问题
今天大家整理出来啦,宝子们可以学起来啦
#...
+4
互动专区
评分
10
分享
西安市第九医院肿瘤分院
9个月前发布
0次阅读
关注
私信
荣耀x40i怎么设置返回键?
1、打开手机的【设置】菜单,下拉到底部选择【系统】。2、在【系统】菜单中打开【系统导航】选项,点击选择【屏幕内三键导航】即可。3、点击下方的【更多设置】,根据实际需要选择导航键组合(默认为左返回、中退回主屏幕、右进入多任务管理)。4、如果在设置...
互动专区
评分
2
分享
发布文章
创建话题
创建圈子
发布帖子
在手机上浏览此页面
登录
没有账号?立即注册
用户名/手机号/邮箱
登录密码
记住登录
找回密码
登录
社交账号登录
使用社交账号登录即表示同意
用户协议
、
隐私声明
注册
已有账号,立即登录
设置用户名
手机号或邮箱
验证码
发送验证码
设置密码
邀请码(选填)
注册
已阅读并同意
用户协议
、
隐私声明