文档说明
本文档主要用于 SPC 工业蒸汽系统(以下简称 SPC 系统)安卓中控屏开发说
明。
安卓原生开发环境:
Android Studio Dolphin | 2021.3.1 Patch 1
JDK1.8
Gradle7.4
雷电模拟器
分辨率1280*1024
中控屏功能说明
中控屏在 SPC 系统中主要实现各部件状态显示、人机交互配置、逻辑控制、
数据通信、权限检查、数据存储等功能。见下面示意图:
中控屏功能示意图:

图 1:中控屏功能示意图
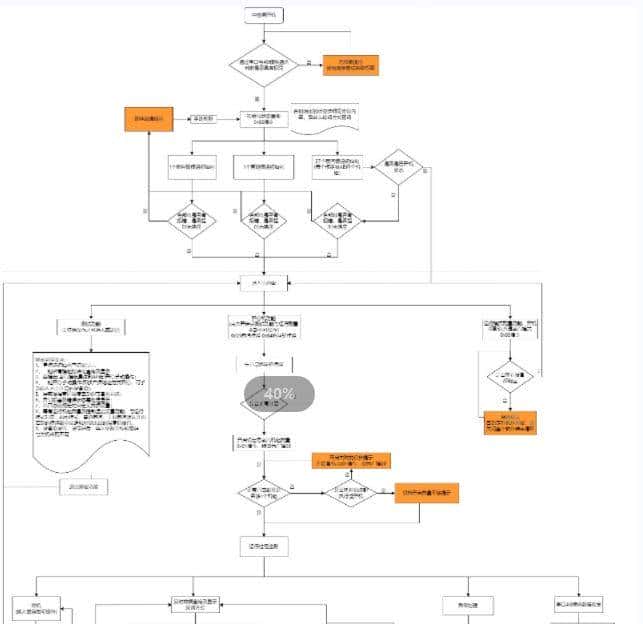
系统设计流程图:

中控屏硬件配置
中控屏使用安卓工业屏,配置采用当前较高配置,具备一组 CAN 接
口、一组串口,分辨率支持1280*1024。
中控屏与 SPC 系统中各部件对接说明
4.1、SPC 系统容量至少 27 个蒸汽模组+1 个燃料罐模组+1 个管道模组+1 个
超聚能模组+1 个 4G 模组。
4.2、中控屏与 SPC 系统蒸汽模组及燃料罐模组采用标准 CAN2.0A 协议,
速率 500K;中控屏与 4G 模组采用串口通讯,速率 115200。
4.3、中控屏连接示意图

中控屏在 SPC 系统中工作说明
5.1、开机自检过程(权限检查)
第一开机时与蒸汽模组及燃料模组进行状态确认;通过后再与 4G 模块进行
权限确认;自检通过后开启蒸汽模组。
5.2、界面显示
中控屏显示的数据有:
总数据:开启时间、运行时间、进水压力,出汽压力、出汽温度、开启蒸汽
模组数量、风机运行状态、燃料罐液位情况(有三组燃料罐)、热能数据、报警
状态。
各模组数据:各模组启停状态、各模组油温、各模组出汽温度、各模组进水
流量(或进水电磁阀开启占空比)、报警状态。

采用三级界面设计,以上数据合理分布在各级界面:
一级(开机显示):总图,建立 SPC 系统模拟外观,可直观观察整个系统运
行状况,各数据以列表或其他方式显示;
二级(系统运行稳定后自动转换为此显示,模组图,各模组以模拟图方式显示,关于各模组需要显示的状态
都以模拟图方式显示到对应模组位置;
三级(通过点击相应模组进入):内部结构图,放大模组内部,以相应动画
方式演示其运行情况。
关于模组报警显示说明:有数据异常报警时,相应模组高亮闪烁及语音报警,
点击相应报警模组时,以弹框文字说明报警内容。
5.3、逻辑控制
5.3.1、模组启停控制:开机默认开启 25 组蒸汽模组,留 2 组备用,优先开
启上一次没有开启过的模组(注意一个蒸汽模组连接两套蒸汽机组,每套蒸汽机
组可单独控制)。
5.3.2、设置压力阈值:大于阈值时执行关闭模组命令;小于阈值时打开备用
蒸汽模组。
5.3.3、报警:
失压报警:当启用全部蒸汽模组,压力还是不够设定值时,生成失压报警。
燃料储量不足报警:当已使用完两个燃料罐后产生报警。
5.4、数据通信
与 4G 模组建立通信:开关机状态、蒸汽模组运行数量、管道压力、出汽温
度、当前已使用热能值、报警数据;所有数据传输时带时间戳。
5.5、人机交互
关于人机交互分为两部分,一部分为 SPC 系统运行模式设置:热水模式、
普通蒸汽模式、工业蒸汽模式,分别对应相应的压力与温度值;另外一部分设置
为预留参数设置。
5.6、数据存储
系统运行中的一些数据留存:开关机时间、模组启停时间、单个燃料罐使用
完的时间及再次加满的时间、每天使用的热能总量。















暂无评论内容