声明
本文中的所有案例代码、配置仅供参考,如需使用请严格做好相关测试及评估,对于因参照本文内容进行操作而导致的任何直接或间接损失,作者概不负责。本文旨在通过生动易懂的方式分享实用技术知识,欢迎读者就技术观点进行交流与指正。
引言部分
你是否也曾有过这样的困惑:在 Spring Boot 项目中,我们只需在类上轻轻加上一个 @Service 或 @Component 注解,这个类就能被 Spring 容器管理,随时随地注入使用。这背后仿佛有一股神秘的“魔法”在运作。但当魔法失灵——列如出现循环依赖、Bean 未被找到、需要根据不同环境动态创建不同实现时——我们常常束手无策,只能靠“试错”和“搜索”来解决问题。
这种对 Spring 内部机制的一知半解,是许多开发者从“会用”到“精通”道路上的最大障碍。我们习惯了框架带来的便利,却也渐渐被其抽象层所“蒙蔽”。本文将带你揭开这层神秘的面纱,聚焦于 Spring 核心中的核心——BeanDefinition。理解了它,你就等于掌握了 Spring 容器的“设计蓝图”,能够从根本上理解 Bean 的生命周期、配置原理,并最终拥有解决复杂 Spring 问题的“上帝视角”。
背景知识
相关技术概念简介
在深入 BeanDefinition 之前,我们先快速回顾几个老朋友:
•IoC (Inversion of Control) 控制反转:核心思想是将对象的创建和依赖关系的管理,从程序代码中转移到外部容器(Spring 容器)来负责。
•DI (Dependency Injection) 依赖注入:IoC 的一种实现方式。容器负责将组件所依赖的其他组件注入(赋值)给它。
•Bean:在 Spring 中,由 Spring IoC 容器管理的对象称为 Bean。它是应用程序的基本组成单元。
•BeanFactory:Spring 容器的顶层接口,负责实例化、配置和管理 Bean。
发展历程与现状分析
Spring 的发展史,也是一部配置方式的演进史。
1.XML 时代:早期,我们通过在 XML 文件中编写 <bean> 标签来定义一个 Bean。这种方式直观但繁琐。2.注解时代:随着 Spring 2.5 及后续版本的推出,@Component, @Service, @Autowired 等注解的出现,大大简化了配置,成为主流。3.JavaConfig 时代:Spring 3.0 之后,引入了基于 Java 的配置类(@Configuration),提供了类型安全和更强劲的编程能力。
无论配置方式如何变迁,其背后都遵循一个统一的元数据模型,那就是 BeanDefinition。XML 标签、注解,最终都会被解析成一个个 BeanDefinition 对象,注册到容器中。
核心原理解释
那么,BeanDefinition 到底是什么?你可以把它想象成 Bean 的“身份证”或“建造蓝图”。它本身不是 Bean 实例,而是包含了创建一个 Bean 所需的全部元数据信息。例如:
•Bean 的全限定类名(beanClassName)•Bean 的作用域(scope:singleton, prototype 等)•是否是懒加载(lazyInit)•依赖的其他 Bean(propertyValues)•构造函数参数(constructorArgumentValues)•等等…
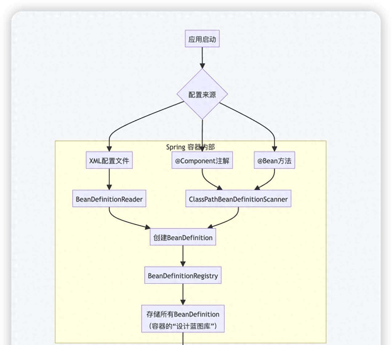
Spring 容器启动时,首要任务不是创建 Bean,而是扫描和解析,将这些配置信息加载并统一封装成 BeanDefinition 对象。
[图片位置描述:下方为 Spring 容器启动初期,将配置信息转换为 BeanDefinition 的流程图]

[图片解释] 此流程图清晰地展示了 Spring 容器启动的早期阶段。无论我们的 Bean 是通过 XML、@Component 注解还是 @Bean 方法定义的,Spring 都会使用不同的解析器(Reader 或 Scanner)将它们统一转换成标准的 BeanDefinition 对象,并注册到 BeanDefinitionRegistry 中。这个 Registry 就像一个中央设计蓝图库,存放了所有 Bean 的“建造方案”,为后续的实例化做好了准备。
问题分析
详细剖析技术难点
BeanDefinition 的概念之所以难以理解,主要有以下三个难点:
1.抽象性:开发者日常打交道的是具体的 Java 对象,而 BeanDefinition 是一个“元数据”层面的抽象概念。它描述了“如何创建对象”,而不是对象本身。这种思维上的跳跃是主要的认知门槛。2.隐藏性:Spring Boot 的自动配置和约定优于配置原则,极大地隐藏了 BeanDefinition 的存在。开发者感觉不到它的介入,自然也就难以意识到其重大性。
3.时机性:对 BeanDefinition 的操作发生在 Bean 实例化之前。这个时机超级早,许多开发者习惯于在 Bean 创建后进行操作(如使用 @PostConstruct),而对“创建前”的干预感到陌生。
常见解决方案及其局限性
面对需要动态配置或修改 Bean 的场景,常见的方案有:
•@Conditional 系列注解:可以根据条件(如某个类是否存在、某个配置项是什么)来决定一个 Bean 是否被注册。这很强劲,但条件相对固定,对于需要根据运行时复杂逻辑动态修改 Bean 属性的场景则无能为力。
•@Profile:根据激活的 Profile 来加载不同的配置。这是环境隔离的利器,但同样,它只能决定“加载或不加载”,无法精细地修改一个已存在的 BeanDefinition 的内部属性。
这些方案的局限性在于,它们都是在“注册”这个层面做文章,而无法深入到已注册的 BeanDefinition 内部进行“手术刀式”的修改。
关键挑战的技术本质
真正的挑战在于,如何在不修改源代码、不重启应用(在某些高级场景下)的情况下,干预 Spring 容器的核心流程。这个挑战的技术本质,就是 如何在 Bean 实例化之前,获取并修改它的“建造蓝图”。
Spring 提供了一个强劲的扩展点来应对这个挑战:BeanFactoryPostProcessor。
[图片位置描述:下方为 BeanFactoryPostProcessor 介入时机和操作的时序图]

[图片解释] 这个时序图准确地展示了 BeanFactoryPostProcessor 的威力。它在所有 BeanDefinition 注册完毕,但任何一个 Bean 都还未实例化时被调用。这使得我们可以获取任何一个 Bean 的“蓝图”(BeanDefinition),并对其进行任意修改。修改完成后,容器才会依据这些可能已被篡改的蓝图去创建真正的 Bean 实例。这正是我们穿透 Spring 魔法,掌握其核心控制权的关键所在。
解决方案详解
方案整体架构
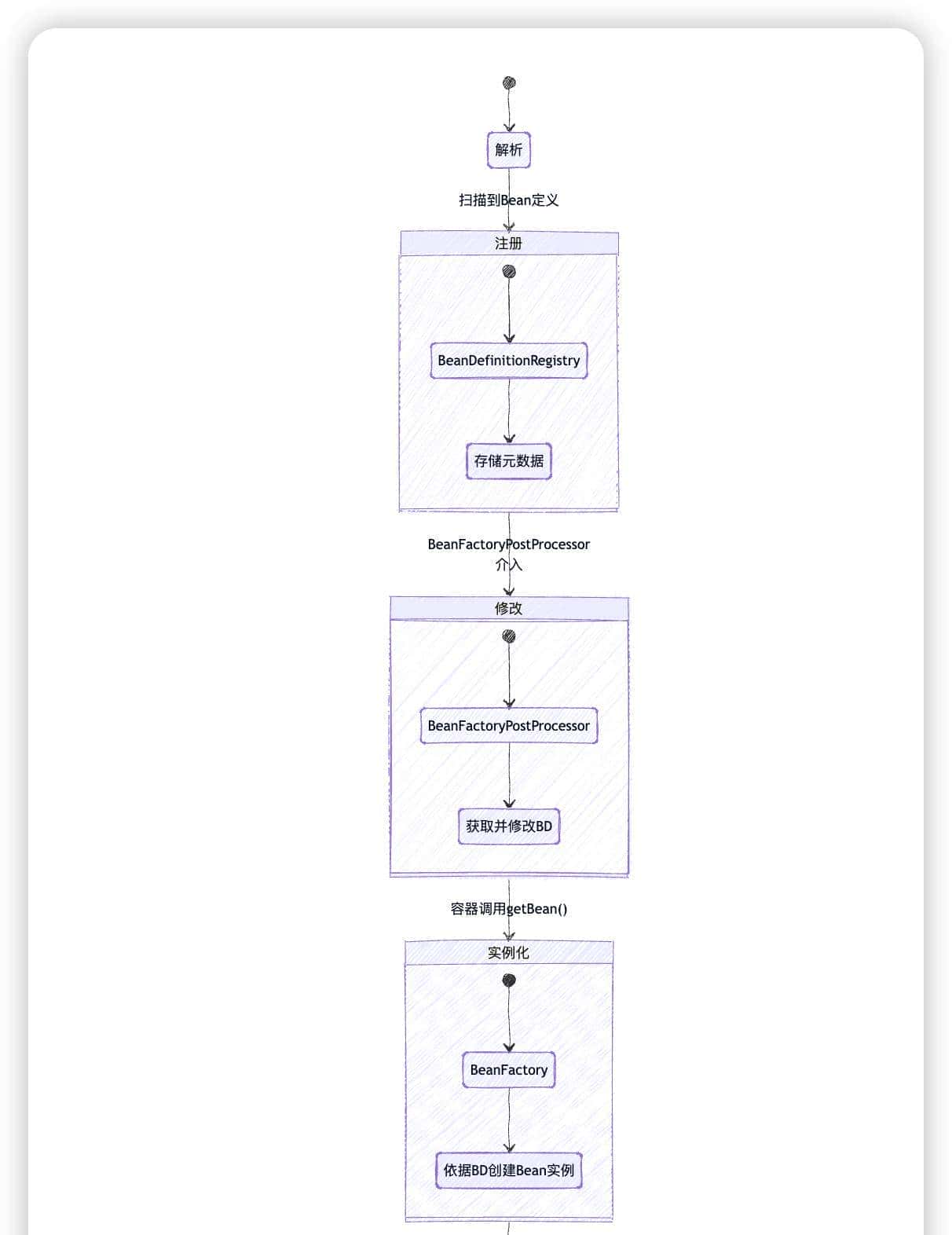
要掌握 BeanDefinition,我们需要理解它的生命周期和操作它的核心组件。
[图片位置描述:下方为 BeanDefinition 生命周期及核心组件的状态图]

[图片解释] 此状态图描绘了一个 BeanDefinition 从诞生到消亡的完整旅程。它始于“解析”,被“注册”到 Registry 中,然后迎来了关键的“修改”阶段,这是 BeanFactoryPostProcessor 的舞台。修改完成后,进入“实例化”阶段,最终在容器关闭时被“销毁”。子图清晰地展示了每个阶段的核心组件和动作,让我们对整个流程一目了然。
核心组件/模块说明
1.BeanDefinition 接口:定义了 Bean 元数据的规范,是所有 BeanDefinition 实现的顶层接口。2.AbstractBeanDefinition 抽象类:实现了 BeanDefinition 接口,提供了大部分通用功能的实现。
3.GenericBeanDefinition 类:最常用的通用 BeanDefinition 实现类。我们目前通过注解扫描生成的 BeanDefinition 大多是这个类型。
4.BeanDefinitionRegistry 接口:BeanDefinition 的注册中心,提供了注册、移除、获取 BeanDefinition 的方法,相当于一个“蓝图档案室”。
5.BeanFactoryPostProcessor 接口:前面提到的“蓝图修改器”,是 Spring 提供的、允许我们在容器初始化阶段修改 BeanDefinition 的核心扩展点。
关键实现细节与代码示例
下面我们通过代码,手动创建并注册一个 BeanDefinition,来感受一下它的力量。
// 包名称,请自行替换
import org.springframework.beans.factory.config.BeanDefinition;
import org.springframework.beans.factory.config.ConfigurableBeanFactory;
import org.springframework.beans.factory.support.BeanDefinitionBuilder;
import org.springframework.beans.factory.support.BeanDefinitionRegistry;
import org.springframework.beans.factory.support.BeanDefinitionRegistryPostProcessor;
import org.springframework.context.annotation.AnnotationConfigApplicationContext;
import org.springframework.context.annotation.Bean;
import org.springframework.context.annotation.Configuration;
/**
* 一个简单的服务类,用于演示
*/
class MyCustomService {
private final String message;
// 注意:这里没有 @Autowired 注解,Spring 默认会找唯一的构造函数
public MyCustomService(String message) {
this.message = message;
}
public void doSomething() {
System.out.println("Message from MyCustomService: " + this.message);
}
}
/**
* 配置类,演示通过 @Bean 方式定义 Bean
*/
@Configuration
class AppConfig {
@Bean
public String messageSource() {
return "Hello from @Bean method!";
}
}
/**
* 核心演示类:通过 BeanDefinitionRegistryPostProcessor 手动注册 BeanDefinition
*/
class MyBeanDefinitionRegistrar implements BeanDefinitionRegistryPostProcessor {
@Override
public void postProcessBeanDefinitionRegistry(BeanDefinitionRegistry registry) {
System.out.println("--- [MyBeanDefinitionRegistrar] 开始手动注册 BeanDefinition ---");
// 1. 使用 BeanDefinitionBuilder 构建一个 BeanDefinition
BeanDefinitionBuilder builder = BeanDefinitionBuilder
.rootBeanDefinition(MyCustomService.class) // 指定 Bean 的类型
.addConstructorArgReference("messageSource"); // 指定构造函数参数,引用名为 "messageSource" 的 Bean
// 2. 获取构建好的 BeanDefinition 对象
BeanDefinition beanDefinition = builder.getBeanDefinition();
// 3. 可以进一步修改 BeanDefinition 的属性
// 例如,设置它的作用域为原型(每次获取都创建新实例)
beanDefinition.setScope(ConfigurableBeanFactory.SCOPE_PROTOTYPE);
// 4. 将 BeanDefinition 注册到容器中,指定 Bean 的名称
registry.registerBeanDefinition("myCustomService", beanDefinition);
System.out.println("--- [MyBeanDefinitionRegistrar] 成功注册 BeanDefinition [myCustomService] ---");
}
@Override
public void postProcessBeanFactory(ConfigurableBeanFactory beanFactory) {
// 这个方法一般用于修改已存在的 BeanDefinition,但我们这里暂时用不到
System.out.println("--- [MyBeanDefinitionRegistrar] postProcessBeanFactory 被调用 ---");
}
}
public class BeanDefinitionDemo {
public static void main(String[] args) {
// 创建一个 AnnotationConfigApplicationContext
AnnotationConfigApplicationContext context = new AnnotationConfigApplicationContext();
// 1. 注册配置类
context.register(AppConfig.class);
// 2. 注册我们的 BeanDefinitionRegistryPostProcessor
// 安全提示:此操作会直接干预容器启动流程,请确保逻辑正确,否则可能导致启动失败
context.register(MyBeanDefinitionRegistrar.class);
// 3. 刷新容器,这会触发所有后处理器的执行
context.refresh();
System.out.println("
--- 容器启动完成,开始测试 ---");
// 从容器中获取我们手动注册的 Bean
MyCustomService service1 = context.getBean("myCustomService", MyCustomService.class);
service1.doSomething();
// 再次获取,验证其原型作用域
MyCustomService service2 = context.getBean("myCustomService", MyCustomService.class);
service2.doSomething();
// 验证它们是否是不同的实例
System.out.println("service1 和 service2 是同一个实例吗? " + (service1 == service2));
// 关闭容器
context.close();
}
}
代码解释:
1.MyCustomService 是一个普通类,它的构造函数需要一个 String 类型的参数。
2.AppConfig 提供了这个 String 参数的 Bean。
3.MyBeanDefinitionRegistrar 实现了 BeanFactoryPostProcessor 的子接口 BeanDefinitionRegistryPostProcessor,它允许我们在注册阶段就进行干预。
4.在 postProcessBeanDefinitionRegistry 方法中,我们使用 BeanDefinitionBuilder 这个便捷工具来构建 MyCustomService 的“蓝图”。
5.addConstructorArgReference(“messageSource”) 是关键,它告知 Spring:在创建 MyCustomService 时,请去容器中找一个名为 messageSource 的 Bean 作为构造函数参数。这就是依赖注入在 BeanDefinition 层面的体现。
6.最后,我们调用 registry.registerBeanDefinition() 将这个“蓝图”正式注册到容器中。
优化策略与最佳实践
•优先使用注解:对于 95% 的场景,@Component, @Service, @Bean 等注解是最佳选择,它们简洁、易读。
•按需使用编程式注册:当需要根据复杂的业务逻辑、动态配置(如从数据库读取配置)或外部条件来决定是否创建一个 Bean,或者需要批量注册一系列类似 Bean 时,才思考使用 BeanDefinitionRegistryPostProcessor。
•保持逻辑清晰:在 BeanFactoryPostProcessor 中编写复杂的逻辑会降低代码的可读性和可维护性。应将复杂逻辑封装到其他服务类中,在处理器中只做调用。
•避免滥用:随意修改框架核心 Bean(如 dataSource)的 BeanDefinition 可能导致不可预知的问题。务必清楚自己在做什么。
实践案例
场景描述
假设我们正在开发一个消息通知系统。根据配置文件中的 notification.channel 属性(值为 email 或 sms),我们希望 Spring 容器中只存在对应的通知服务实现(EmailService 或 SmsService)。如果配置错误,则启动失败并给出明确提示。
完整代码实现示例
1. 项目结构
beandefinition-demo
├── pom.xml
└── src
└── main
├── java
│ └── 包名称,请自行替换
│ ├── BeanDefinitionDemoApplication.java
│ ├── config
│ │ └── NotificationConfig.java
│ ├── service
│ │ ├── NotificationService.java
│ │ ├── EmailService.java
│ │ └── SmsService.java
│ └── processor
│ └── NotificationServiceRegistrar.java
└── resources
└── application.properties
2. Maven 依赖 (pom.xml)
<?xml version="1.0" encoding="UTF-8"?>
<project xmlns="http://maven.apache.org/POM/4.0.0" xmlns:xsi="http://www.w3.org/2001/XMLSchema-instance"
xsi:schemaLocation="http://maven.apache.org/POM/4.0.0 https://maven.apache.org/xsd/maven-4.0.0.xsd">
<modelVersion>4.0.0</modelVersion>
<parent>
<groupId>org.springframework.boot</groupId>
<artifactId>spring-boot-starter-parent</artifactId>
<version>2.7.18</version>
<relativePath/> <!-- lookup parent from repository -->
</parent>
<groupId>包名称,请自行替换</groupId>
<artifactId>beandefinition-demo</artifactId>
<version>0.0.1-SNAPSHOT</version>
<name>beandefinition-demo</name>
<description>Demo project for Spring Boot BeanDefinition</description>
<properties>
<java.version>11</java.version>
</properties>
<dependencies>
<dependency>
<groupId>org.springframework.boot</groupId>
<artifactId>spring-boot-starter</artifactId>
</dependency>
<dependency>
<groupId>org.springframework.boot</groupId>
<artifactId>spring-boot-starter-test</artifactId>
<scope>test</scope>
</dependency>
</dependencies>
<build>
<plugins>
<plugin>
<groupId>org.springframework.boot</groupId>
<artifactId>spring-boot-maven-plugin</artifactId>
</plugin>
</plugins>
</build>
</project>
3. 核心代码
•NotificationService.java (接口)
// 包名称,请自行替换
package 包名称,请自行替换.service;
public interface NotificationService {
void send(String message);
}
•EmailService.java & SmsService.java (实现类)
// 包名称,请自行替换
package 包名称,请自行替换.service;
import org.springframework.stereotype.Service;
@Service // 标记为Spring Bean,但会被我们的处理器选择性注册
public class EmailService implements NotificationService {
@Override
public void send(String message) {
System.out.println("Sending Email: " + message);
}
}
// 包名称,请自行替换
package 包名称,请自行替换.service;
import org.springframework.stereotype.Service;
@Service
public class SmsService implements NotificationService {
@Override
public void send(String message) {
System.out.println("Sending SMS: " + message);
}
}
•application.properties
# 可选值: email, sms
notification.channel=email
•
NotificationServiceRegistrar.java (核心处理器)
// 包名称,请自行替换
package 包名称,请自行替换.processor;
import org.springframework.beans.factory.config.BeanDefinition;
import org.springframework.beans.factory.config.ConfigurableListableBeanFactory;
import org.springframework.beans.factory.support.BeanDefinitionRegistry;
import org.springframework.beans.factory.support.BeanDefinitionRegistryPostProcessor;
import org.springframework.context.EnvironmentAware;
import org.springframework.core.env.Environment;
import org.springframework.stereotype.Component;
import java.util.Arrays;
@Component
public class NotificationServiceRegistrar implements BeanDefinitionRegistryPostProcessor, EnvironmentAware {
private Environment environment;
@Override
public void setEnvironment(Environment environment) {
this.environment = environment;
}
@Override
public void postProcessBeanDefinitionRegistry(BeanDefinitionRegistry registry) {
// 安全提示:此操作会直接影响容器中的Bean定义,请确保逻辑健壮
String channel = environment.getProperty("notification.channel");
System.out.println("--- [NotificationServiceRegistrar] Detected channel: " + channel + " ---");
// 1. 找到所有实现了 NotificationService 的 BeanDefinition
String[] candidateBeanNames = registry.getBeanNamesForType(包名称,请自行替换.service.NotificationService.class, true, false);
if (candidateBeanNames.length == 0) {
throw new IllegalStateException("No NotificationService implementation found!");
}
// 2. 根据配置决定保留哪个,移除其他的
String targetBeanName = null;
for (String beanName : candidateBeanNames) {
BeanDefinition bd = registry.getBeanDefinition(beanName);
String className = bd.getBeanClassName();
// 简单的类名匹配
if ("email".equalsIgnoreCase(channel) && className.contains("EmailService")) {
targetBeanName = beanName;
} else if ("sms".equalsIgnoreCase(channel) && className.contains("SmsService")) {
targetBeanName = beanName;
}
}
if (targetBeanName == null) {
throw new IllegalStateException("Invalid notification.channel: " + channel + ". No matching implementation found.");
}
// 3. 移除所有非目标 Bean
Arrays.stream(candidateBeanNames)
.filter(name -> !name.equals(targetBeanName))
.forEach(registry::removeBeanDefinition);
System.out.println("--- [NotificationServiceRegistrar] Successfully registered [" + targetBeanName + "] and removed others. ---");
}
@Override
public void postProcessBeanFactory(ConfigurableListableBeanFactory beanFactory) {
// No-op for this case
}
}
•
BeanDefinitionDemoApplication.java (主启动类)
// 包名称,请自行替换
package 包名称,请自行替换;
import 包名称,请自行替换.service.NotificationService;
import org.springframework.boot.SpringApplication;
import org.springframework.boot.autoconfigure.SpringBootApplication;
import org.springframework.context.ConfigurableApplicationContext;
import org.springframework.context.annotation.ComponentScan;
@SpringBootApplication
public class BeanDefinitionDemoApplication {
public static void main(String[] args) {
ConfigurableApplicationContext context = SpringApplication.run(BeanDefinitionDemoApplication.class, args);
System.out.println("
--- 开始测试动态注册的服务 ---");
NotificationService notificationService = context.getBean(NotificationService.class);
notificationService.send("This is a test message.");
// 模拟数据库查询,此处可自行连接数据库进行验证
// String dataFromDb = "Query result from database";
// System.out.println("Data from DB: " + dataFromDb);
context.close();
}
}
测试用例与运行效果
1. 运行环境说明
•运行环境:SpringBoot 2.7.18 项目
•JDK 版本:JDK 11 或更高版本
•运行方式:直接运行 BeanDefinitionDemoApplication.java 的 main 方法,或打包后通过 java -jar 命令运行。
2. 步骤式运行指南
1.将以上代码文件按照项目结构放置。
2.确保 pom.xml 中的依赖已下载到本地 Maven 仓库。
3.打开 application.properties,设置 notification.channel=email。
4.运行 BeanDefinitionDemoApplication 的 main 方法。
5.观察控制台输出。
3. 预期输出结果 当 notification.channel=email 时,控制台应输出:
--- [NotificationServiceRegistrar] Detected channel: email ---
--- [NotificationServiceRegistrar] Successfully registered [emailService] and removed others. ---
--- 开始测试动态注册的服务 ---
Sending Email: This is a test message.
当修改 application.properties 为 notification.channel=sms 并重启应用时,输出应变为:
--- [NotificationServiceRegistrar] Detected channel: sms ---
--- [NotificationServiceRegistrar] Successfully registered [smsService] and removed others. ---
--- 开始测试动态注册的服务 ---
Sending SMS: This is a test message.
如果配置一个无效的值,如 notification.channel=push,应用将启动失败并抛出我们指定的异常。
效果分析
通过这个案例,我们实现了比 @Conditional 更灵活的动态注册。我们不是在编译时或类加载时决定,而是在容器启动过程中,通过读取配置并直接操作 BeanDefinition 注册表来动态决定最终的容器内容。这种能力在开发框架、中间件或需要高度可配置化的系统时超级有用。
进阶优化
扩展思路与优化方向
•ImportBeanDefinitionRegistrar:与 @Import 注解配合使用,可以更模块化、更声明式地注册 BeanDefinition,常用于框架的自动配置中。
•ClassPathBeanDefinitionScanner:可以自定义扫描器,实现更复杂的组件扫描逻辑,列如扫描特定包下的、带有自定义注解的类。
•与 FactoryBean 结合:FactoryBean 是一个可以创建复杂对象的工厂 Bean。我们可以动态注册一个 FactoryBean 的 BeanDefinition,从而间接创建出我们想要的复杂对象。
潜在问题及解决策略
•循环依赖:在 BeanFactoryPostProcessor 中过早地触发 getBean() 可能会导致循环依赖问题。应尽量避免在此阶段实例化 Bean。
•BeanDefinition 被覆盖:如果多个 BeanFactoryPostProcessor 都尝试修改同一个 BeanDefinition,后执行的会覆盖前面的修改。可以通过实现 Ordered 接口来控制执行顺序。
•破坏 Spring Boot 的自动配置:随意修改自动配置类引入的 BeanDefinition,可能会破坏其默认行为,导致应用异常。修改前务必查阅相关文档或源码。
适用场景与局限性分析
•适用场景:
•开发可插拔的模块化框架。
•需要根据外部(如数据库、配置中心)的复杂配置动态构建应用。
•需要对第三方库的 Bean 进行定制化修改,而又没有提供扩展点时。
•局限性:
•增加了代码的复杂性和“魔法感”,对新手不友善。
•调试困难,问题可能出目前容器启动的极早期阶段。
•对于绝大多数业务应用来说,属于“杀鸡用牛刀”,过度设计。
总结与展望
核心要点回顾
今天,我们一同穿透了 Spring 的魔法迷雾,深入探索了 BeanDefinition 这一核心概念。我们了解到:
1.BeanDefinition 是 Bean 的“设计蓝图”,包含了创建 Bean 所需的所有元数据。
2.无论是 XML 还是注解,最终都会被解析为 BeanDefinition。
3.BeanFactoryPostProcessor 是在 Bean 实例化前修改“蓝图”的强劲扩展点。
4.通过编程式地操作 BeanDefinition,我们可以实现高度动态和灵活的容器配置。
掌握了 BeanDefinition,意味着你不再仅仅是 Spring 的使用者,而是开始理解其内在的运行哲学,拥有了驾驭框架、解决深层问题的能力。
技术趋势展望
随着 Spring Boot 和 Spring Cloud 的不断演进,框架的抽象层会越来越厚,BeanDefinition 的概念会被隐藏得更深。不过,在云原生、GraalVM Native Image 等新趋势下,对运行时元数据的准确控制和理解变得愈发重大。理解 BeanDefinition,将有助于你更好地理解 Spring 在这些新场景下的适配和优化原理,让你在未来的技术浪潮中立于不败之地。
学习资源推荐
•Spring Framework 官方文档:始终是第一手、最权威的资料来源。重点阅读 IoC 容器和扩展点相关章节。
















暂无评论内容