
1.先看看三极管笔记:
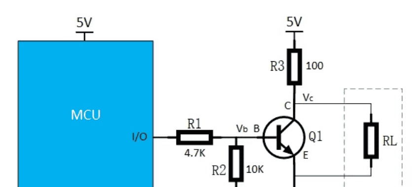
三极管状态判断(电压角度、电流角度)如何设计基极限流电阻阻值使得三极管不进入放大区:P型和N型–一般Rb限流电阻越小,则饱和状态越深度,这个值选取可以看你整个设计的电阻那个阻值最多,比如你又很多10K的电阻,恰巧我们计算的Rb阻值<26K,则我们可以让Rb-10k;P型三极管开关设计注意事项–P为电源开关,N为接地开关;最好不要反着来;让集电极作为输出端/负载端,不要让负载在be回路中;三极管的输出反相/正相能力(就是P和N串联)

这个电路用得非常多,有两个功能。
一是信号反相,就是输入高电平,输出就是低电平;输入低电平,输出就是高电平
二是改变输出信号的电压,比如输入的电压范围是0V或者是3.3V,想要得到一个输出是0V或者是5V的电平怎么办呢?让Vcc接5V就可以了,输出高的时候,out的电平就是大约为5V的。
三极管N型基极下拉电阻/P型基极上拉电阻:由于基极的阻抗极高,那有可能来自空气、人体接触、电路中的电荷来到基极,电荷没有泄放路径,会长时间保留在那里(电阻是阻碍电流运动的);电荷长时间聚集在基极,会导致基极的电压被抬升,如果中国电压超过了0.3~0.7V,三极管可能会误导通;而加入下拉电阻电路后,会为它们提供一条较低阻抗的泄放通道,电荷对基极电压的干扰减小;(这种噪声很小,下拉电阻电路就够了)PNP同理;
第一个作用:避免刚刚上电时,产生高阻态,造成误动作
第二个作用:提高导通阈值,提高抗干扰能力
第三个作用:给结电容提供放电回路,也可以加速三极管的断开


三极管临界饱和状态:
其实,三极管CE极电压等于0.7V(就是CE的饱和电压,具体看数据手册)的时候,三极管处于临界饱和状态,临界饱和状态就是指:此时可以算是放大状态,依然满足Ic=β*Ib,但是CE极电压再降低的话就是饱和状态了,也就是说,饱和状态下,三极管CE极电压范围是0.3V-0.7V。饱和状态下,三极管CE极电压最低是0.3V,CE极电压<0.7V的时候,Ic<β*Ib,CE极电压等于0.7V的时候,依然满足Ic=β*Ib;
2.三极管应用:电子开关-图腾柱电路/推挽电路:增强电路的电压、电流驱动能力;以及尚的基础里各个应用的三极管型号推荐
MOS管高速驱动 三极管推挽电路,实现高速稳定驱动MOS管的电路方法_哔哩哔哩_bilibili
(开始一定是高电平驱动,否则下面那个三极管没用)
推挽电路驱动mos_哔哩哔哩_bilibili(写出了推挽电路驱动MOS的两个作用,1是放大单片机的方波信号,使之能直接驱动MOS管;2是在MOS管关断时,Q2会为MOS管结电容放电提供又一个泄放通道)

实际上,用于驱动功率MOS管的通常都是图腾柱,就是上下都是NPN/NMOS管,电路会复杂一些,没有电压跟随,从器件工艺上来说性能也会更强;

3.计算判断三极管是放大还是饱和状态;对三极管电子开关电路的详细设计教程;(上面那个也许,但有一个问题,三极管放大系数是不稳定的,这个要好好考虑;而下面这个相当于把你的ib、ic全都固定好大小了,你这个电路所有参数就照着他算,我没试过)
Ib电流设计为多大合适-1mA,
不能让Ib电流几十mA甚至百mA,否则功耗太大了,一个硬件电路中,有很多回路,在每个地方都浪费不必要的功耗,太得不偿失了;
也不能让Ib是更小的uA,因为三极管作为电子开关,不停开关,会导致电路不断变化,变化的电流产生磁场,而磁场会产生感应电动势阻碍电流变化,Ib太小,很可能就抵消了;
加上下拉电阻原因及设计-防止三极管误导通,2K 是一个很适合的阻值。所以,三极管上拉和下拉以后我们都取 2K;Ic电流设计-1mA,可以通过设置集电极限流电阻达成,那么此时三极管肯定是饱和状态,但感觉这样设置,三极管的电流放大功能就没了,还是要实践一遍才行;
电子元器件-三极管终篇中:对三极管各状态参数详解、饱和状态参数设定、开关电路设计及注意事项-CSDN博客
常用三极管入门级电路设计(如何选型和搭电路?)_三极管电路设计-CSDN博客
(上文有两个基极、集电极限流电阻的详细设计过程;上面两个链接才是三极管电子开关的精华所在)
三级管几乎不会用做放大使用,因为运放电路更稳定,更好;而作为电子开关,一般也只应用在小电流场景下,MOS管比他更好,就是贵了一点点;
三极管参数选型:
集电极-基极的电压/集电极-发射极的电压/发射极-基极的电压:不要超过对应电压;集电极最大电流(一般在极限参数介绍里):也就是限制Ib、Ic的大小,Ic最大值/放大系数就是Ib的最大值;直流电源增益(三极管的放大倍数):放大系数值会随着集电极电流 、温度和环境的变化而略有变化;数据手册通常会提供一个范围(例如 β = 100 ~ 500);感觉 β没必要,反正我们只做电子开关;集电极-发射极饱和电压:一般会给一个最大值,我们要让Vce最小,才能让三极管进入深度饱和状态;没遇到过,感觉除非要求电压精度的电流会设计三极管深度饱和;否则我们只要设计ib、ic和基极、集电极的限流电阻,让三极管进入号和状态就行了基极-发射极的饱和/导通电压:一定要去看数据手册,一般不是我们想当然的0.7V压降;
【在分析三极管时,be回路和ce回路是互不干扰的】
三极管数据手册:电子元器件-三极管终篇上:数据手册分析,好文分享_三极管数据手册-CSDN博客
最后,永远记住电路的构成:源、回路、阻抗,少一个都不行;不要搞一个光秃秃的电线;
Ube减小,会导致Ib减小?



















暂无评论内容