代码蜂巢X
探索编程的无限可能
编辑:嘉禾
如果你厌倦了在冗长的 README、Issues 和源码之间来回跳转,只为搞懂一个函数怎么用;
如果你想让新人 5 分钟就能上手一个上万星的大型仓库;
那么 DeepWiki 的出现,或许正是你需要的“阅读加速器”。
项目概述

DeepWiki[1] 是由 AsyncFuncAI 开源的一款自动化文档引擎。它利用大语言模型,把 GitHub 仓库中的代码、提交记录、Issues、PR 讨论等原始素材,一键提炼成结构化的“可交互维基”。
最终呈现效果类似一本会聊天的技术手册:你可以用自然语言提问,DeepWiki 直接给出带源码定位的回答,并附上可点击的引用链接。
问题背景
- • 传统文档滞后:许多项目文档与代码不同步,新 feature 写了 3 个月,文档还停留在 v1.0。
- • 信息孤岛分散:README、Wiki、Discussion、Issue #782……想查一个边缘 case 得开十几个标签页。
- • 新人 Onboarding 成本高:面对几万行代码,往往不知道该从哪读起。
DeepWiki 的目标就是把碎片化的项目知识,变成可搜索、可对话、可持续更新的单一信源。
功能亮点
- 1. 全自动知识提取
- • 支持 Python / JavaScript / Go / Rust 等主流语言;
- • 自动解析 docstring、类型注解、commit message、Issues 标签。
- 2. 对话式问答
- • 集成 RAG(Retrieval-Augmented Generation),回答不仅给出文字,还附带代码片段及行号。
- • 支持追问:在答案基础上继续提问,无需重复上下文。
- 3. 零配置 CI 集成
- • 一条 GitHub Action 语句即可在每次 push / release 时自动重新生成文档。
- • 生成物托管在 GitHub Pages,完全免费。
- 4. 私有化部署
- • 提供 Docker 镜像,内网或企业代码库也能用。
- • 可选本地 LLM(ollama / vLLM),敏感代码无需外传。
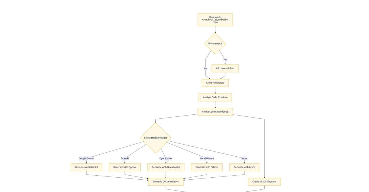
技术细节

- • 索引层:先用 Tree-sitter 做语法解析,提取函数、类、调用链;再用向量数据库(Qdrant / Milvus)做语义索引。
- • 检索层:混合检索(稀疏 BM25 + 稠密向量),保证关键词与语义同时召回。
- • 生成层:默认使用 GPT-4-turbo,也支持接入 Claude-3、Llama-3-70B 等;prompt 里注入“代码上下文 + 引用规则”,减少幻觉。
- • 前端:React + Tailwind 的静态站点,支持暗色模式、代码高亮、行号锚点。
安装与使用
1. 在线体验(最快 30 秒)
打开 deepwiki.com[2] → 粘贴任意 GitHub 仓库地址 → 1 分钟后即可开始对话。
2. 在自己的仓库里集成
# .github/workflows/deepwiki.yml
name: DeepWiki
on:
push:
branches: [main]
jobs:
build:
runs-on: ubuntu-latest
steps:
- uses: actions/checkout@v4
- uses: AsyncFuncAI/deepwiki-action@v1
with:
openai_key: ${{ secrets.OPENAI_KEY }}
完成后,Pages 分支会生成一个 index.html,访问 https://<user>.github.io/<repo>/deepwiki/ 即可。
3. 本地私有化
docker run -p 3000:3000
-e OPENAI_API_KEY=$OPENAI_API_KEY
-v $(pwd):/repo
asyncfunc/deepwiki:latest
--repo-path /repo
浏览器打开 http://localhost:3000 即可离线使用。
应用案例

- • LangChain 官方仓库:用 DeepWiki 生成的问答页,把 300+ 集成包的用法浓缩成 7 个常见场景,新人 star 增长 20%。
- • 某金融科技公司:将 300 万行核心交易代码接入私有 DeepWiki,新人上手时间从 2 周缩短到 3 天。
- • 开源社区答疑:维护者把高频 Issue 直接转成 DeepWiki 页面,关闭重复提问比例下降 45%。
项目地址
GitHub: https://github.com/AsyncFuncAI/deepwiki-open
在线体验: https://deepwiki.com
引用链接
[1] DeepWiki: https://github.com/AsyncFuncAI/deepwiki-open
[2] deepwiki.com: https://deepwiki.com
© 版权声明
文章版权归作者所有,未经允许请勿转载。如内容涉嫌侵权,请在本页底部进入<联系我们>进行举报投诉!
THE END















- 最新
- 最热
只看作者